I would like here to illustrate on a simple example how can be designed a simple mechanical part using CATIA Mechanical & Shape Engineer role capabilities, such as Multi-Body and Hybrid Design, and a Skeleton approach.
Introduction - Is there a Best Methodology for Mechanical Part Design ?
As a lot of functionalities exist in our applications, leading to a simple conclusion: there is not one and only one solution to design a mechanical part. Not even ONE BEST solution I will say.
So the Holy Grail is, I think, not to find the Best Methodology to design a Mechanical Part, but the best solution depending on your knowledge, your habits and of course the type of Part you have to design following your company's rules and standard.
Here is an illustration of how a CATIA user can create a Part with the goal (to keep it simple) to be able to modify it easily to adapt it to new needs.
Note: in real life, a part is (almost never) not designed alone. It is designed in the context of an assembly from which specifications (space reservation, functional elements, etc...) are coming. But we will deal with this topic later. Let start with a simple part, assuming Skeletons elements are already defined.
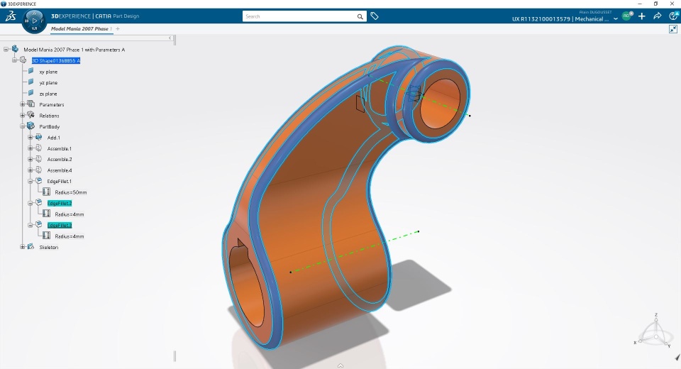
For this example, I have chosen this simple part.
As you can imagine, this part is "something connecting 2 axis"...
1- Skeleton Definition
The starting points for our design here is what we call the Skeleton.
The Skeleton of a Part is a specific set of features (geometries and/or parameters) which represents its “functional” main characteristics.
In our case, the Skeleton is composed of
- the referential of the Part (the 3 main planes)
- one of this plane is by the way a symmetry plane
- The two main axis (that need to be "connected" by the part)
- One offset plane needed for the design (probably due to the usage of the part in an assembly)
(I will come back later on the parameters topic)
2- Multi-Body Design
My Preferred Solution
Using these specifications, it's possible to start designing:
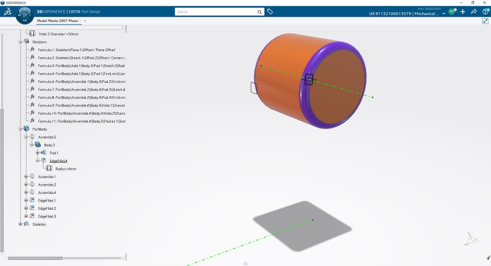
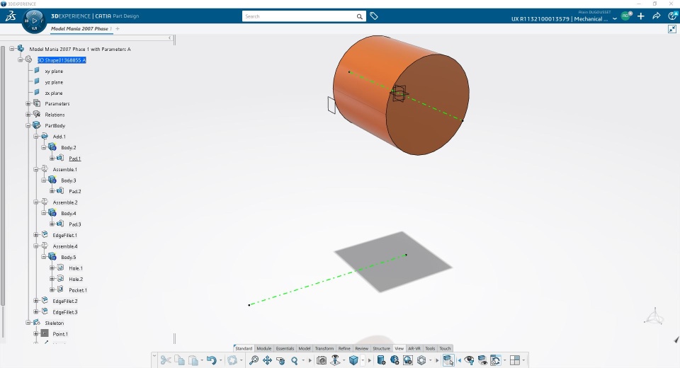
- a first solid Body "around" the first axis
- a second solid Body "around" the second axis
- a third Body to "connect" the two previous one together (by the way, "the reason why" the Part is here)
- a fourth Body grouping "negative" features, such as Holes and Pockets
All those Bodies can then be assembled together to create the rough Part associative to the initial skeleton.
The Assemble boolean operation is taking care of the polarity of the Bodies, which then allows us to create the following result.
Alternate Solution
I really like the capability to group in one Body all the negative feature, but another solution to design this part is to create all those Holes and Pockets in corresponding Body (using the Define in Work capability to create new feature where needed in the specification tree pf the part).
- Then the content of the first Body should become this one
- And the second one
- At the end, you can use the Union Trim boolean operation to easily create the correct3D result (the third Body is the same as in the first solution, and here we of course do not need a fourth one).
3- Part Detailing
Whatever is the solution chosen for the Multi-Body design step, we now need to detail this part by adding some contextual feature.
Such as Fillet of course. The biggest first,
the smallest at the end of the design.
Note; here again, depending on how the designer want to create his part, it's possible to "go back locally in a body" and add some fillets inside.
For instance in the first body.
But as you can see, most of the time it's not possible to create all the contextual features needed for the detailed part.
Here is our final part :-).
4- Main Parameters
Most of the time, main parameters for a mechanical part design are coming from:
- "Company standards" or "Best Practices": for instance, minimum fillet radius, or part thickness, etc...
- Assembly Skeleton from which Part Skeleton can be created
In our case here, as we do not have any of the previous ones, I have created driving parameters (and formulas) all along the design to be able to easily modify this part after its completion. They have to be considered as part of the skeleton of course.
Here is a short video showcasing some parameters modifications and design morphing to these new specifications.
Conclusion
As you can see, there not only "one way" to design a part thanks to the high number of powerful capabilities and features available inside our CATIA Mechanical role. We have seen here some of them, but other exist of course.
For instance the 'the full linear approach", with "only" the Part Body. But according to me, this last one is clearly not so productive and powerful than the Multi-Body ones illustrated here. Especially for modifications use cases, or when a new user has to analyze and update the design of a previous one.
