After a first article on the the same topic,
I would like here to illustrate on a second example how can be designed a simple mechanical part using CATIA Mechanical & Shape Engineer role capabilities, such as Multi-Body and Hybrid Design, and a Skeleton approach.
For this second example, I have chosen this simple part.
Here again, this part is "something connecting 2 axis"...
1- Skeleton Definition
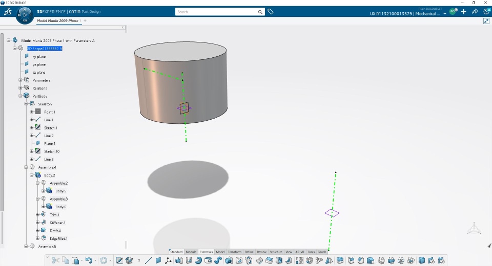
First of all, let's have a look at the Skeleton of this part. In our case, it is composed of
- the referential of the Part (the 3 main planes)
- one of this plane is by the way a symmetry plane
- The two main axis (that need to be "connected" by the part)
- One offset plane needed for the design (probably due to the usage of the part in an assembly)
- a third axis for the small hole in the biggest cylinder
2- Multi-Body Design
My Preferred Solution
Using these specifications, it's possible to start designing:
- a first solid Body "around" the first axis
- a second solid Body "around" the second axis
- a third Body to "connect" the two previous one together (by the way, "the reason why" the Part is here)
- a fourth Body grouping "negative" features, such as Holes and Pockets
All those Bodies can then be assembled together to create a first rough Part associative to the initial skeleton.
Alternate Solution
I really like the capability to group in one Body all the negative feature, but here again another solution to design this part is to create all those Holes and Pockets in corresponding Bodies (using the Define in Work capability to create new feature where needed in the specification tree of the part). Then the content of the first Body should become this one for instance
As visible in Episode 1, at the end, you can use the Union Trim boolean operation to easily create the correct 3D result.
3- Part Detailing
Whatever is the solution chosen for the Multi-Body design step, we now need to detail this part by adding some contextual features.
That's where this Episode 2 is slightly different from Episode 01, and a little bit "more complex".
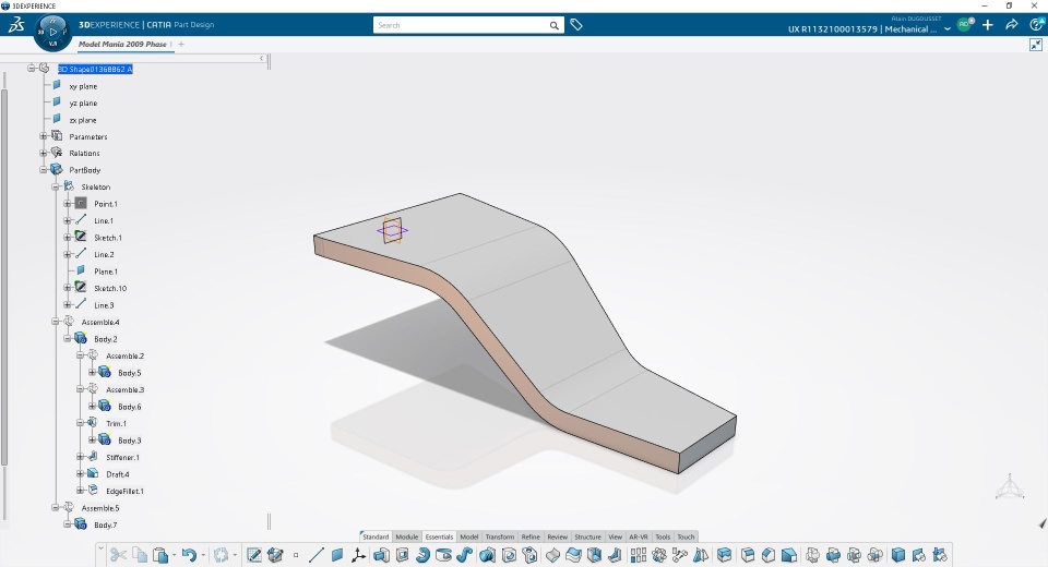
If we look at the final result we want to achieve
we have to create
- a stiffener between the two cylinders following the main shape of the part
- some drafts on all the light brown colored faces
- some (blue) fillets
That's where we will discover another main (and unique I think) value of CATIA Mechanical Engineer Role: user can merge the power of Multi-Body approach with the linear one when he needs to use such powerful feature as the Stiffener.
- Drafted Stiffener Design
Let's start with the Stiffener. This feature need in fact a "simple" opened sketch defining its profile and is then able to relimit itself on the existing geometry. So in our case, after all the previous boolean operations between bodies, we can simply
- create an opened sketch
- use it to define the main stiffener of our part
- and after this operation, we can add the Draft feature on the two side of this Stiffener.
- Drafts inside existing Bodies
But to complete our design, we have to add some Drafts on the previously designed cylinders and the junction between them.
The easiest way is I think to create those features in each solid Body. The results are then
- for the first body
- for the second cylinder
- for the junction
The final result is then the Part fully drafted.
- And the final 2mm Fillet...
We "only" have to add the last Fillet to finish the design.
4- Main Parameters
Here again, as explained in Episode 01, as we do not have any other specifications, I have created driving parameters (and formulas) all along the design to be able to easily modify this part after its completion. They have to be considered as part of the skeleton of course.
