Did you know that you can use SOLIDWORKS Design, SOLIDWORKS Visualize and Shop Floor Machining during platform updates? To ensure uninterrupted offline access to these apps, check the following before the platform update.
Create a desktop shortcut
When you install SOLIDWORKS Design, a desktop shortcut is automatically created. If you do not have one, create a new one.
Log in to your MAKERS platform.
In the upper left corner of your web browser, click the Compass.
Expand the context menu next to SOLIDWORKS Design.
Click Create Desktop Shortcut.
Use the desktop shortcut at least once before the platform update to cache licensing information.
Get a local copy of your files
Make sure that you have a local copy of any files that you plan to work on. The Open dialog box and 3DEXPERIENCE files on This PC tab can help you find and download such files from your platform.
Start offline mode
When you start SOLIDWORKS Design or SOLIDWORKS Visualize from a desktop shortcut during a platform update, the app automatically starts in Offline Mode. Desktop shortcut is the only method to start these apps during a platform update.
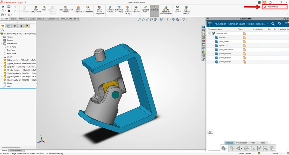
Optionally, you can start offline mode before the platform update for SOLIDWORKS Design or SOLIDWORKS Visualize, by clicking Work Offline.
For Shop Floor Machining, you must start offline mode before the platform update.
In Offline Mode, you can create new content and edit locally saved files.
After the platform update is complete, relaunch the apps and connect to the 3DEXPERIENCE platform. Then you can save new or updated content to the platform.
Credits
Much of the functionality above was made possible by feedback from users in this MAKERS | Support community. The 3DEXPERIENCE platform and its apps continue to be improved thanks to your further feedback and occasional platform updates. We appreciate your patience during these platform updates which are necessary to deliver the enhancements.
