Introduction
If we read some articles, we can see that 4 words are used when talking about pipe branch weld : Stub-On, Set-On, Stub-In, Set-In
In reality it seems that Stub-In = Set-In & Stub-On = Set-On
Set-On seems to be the name used by Isogen software to represent Stub-On case
In addition, these branch weld can be Reinforced with an additional plate
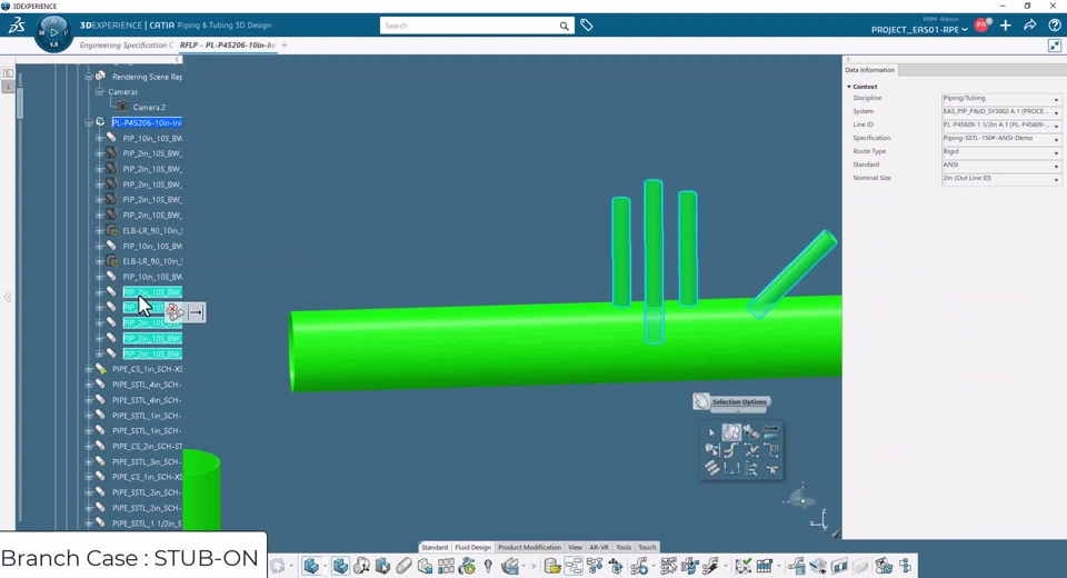
Pipe branch - Branch weld case
For Pipe branch weld, in the Branch rule table we can set 3 possible values for Branch Case : STUB-IN, STUB-ON & SET-ON
We just have seen in the introduction section that SET-ON = STUB-ON, we will recommend to NOT use SET-ON (that give in 22xFD08 wrong results)
the outputs of the table allows to
- set connection solver (branch case)
- define the offset for the position of the Branch port
- define the Endstyle of the new created branch port
- set the angle (output) ?? in my sense it should be more an input to trigger which solution must be used according the branch angle
- define the value of Hole diameter on the new created branch port
PIPE BRANCH OFFSET
Define offset value in branch rule table :
If the value of Offset is "Unset" --> system will automatically compute the offset to snap :
- STUB-ON : Branch Inside Diameter with Header Outside diameter
- STUB-IN : Branch Outside Diameter with Header Inside diameter
This behavior is the expected one that fit to the definition (see introduction parapher)
If the value of Offset is Xmm --> As you can see on the above picture the offset is calculated from the header pipe center line and along the Branch pipe Axis. this is the current behavior but I think it is not the good one. Customer is expecting that :
- the direction of the offset is not along branch axis but perpendicular to header pipe axis
- --> could be part of a futur request of evolution to DS R&D
- the branch offset value is not from header pipe axis but from the position of the branch point when having offset= unset
Most of the time for Stub-In there is no offset to keep constant the inner size all along the network
For Stub-On company can define the offset needed for the Weld , other doesn't take it into account in 3D Desing, it is taken into account only at manufacturing from pipe ends preparation process
VIDEO how it works in 3DEXP piping
following video is showing all the different cases of pipe branch , showing what is the current (22xHF08) result
Conclusion of this video is that if you want to have the branch position on the Header Pipe outside, you must set the offset value to "unset" and NOT "0mm"
