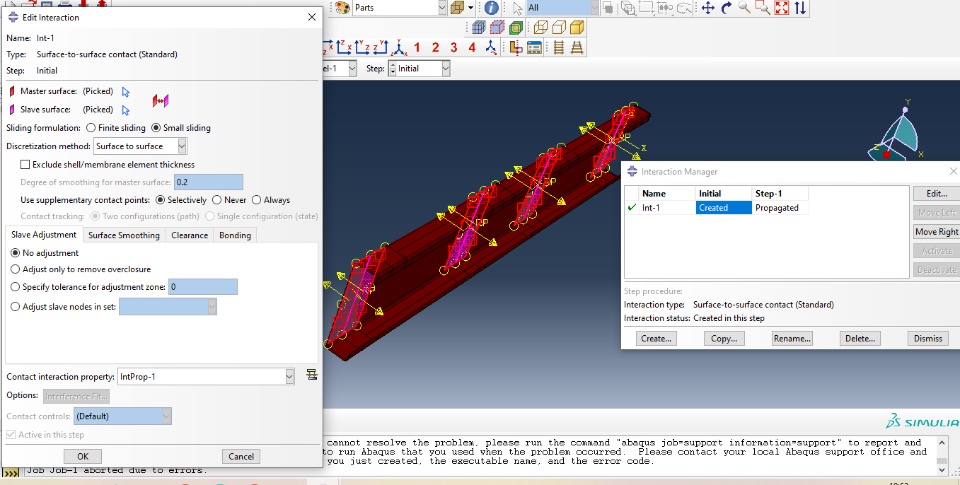
I am working on a 4-point bending test on a channel section (deformable shell element) where load has to be applied through web plates (rigid-body element). I tried using surface to surface contact between channel section and web-plates with penalty friction coefficient of 0.4. I tried connecting the reference point and web-plates through a rigid body constraint (Tie).
The errors are
There are no rigid reference node associated with surface assembly__pickedsurf1024
684 elements have missing property definitions. The elements have been identified in element set ErrElemMissingSection.
I am also attaching screenshots of Assembly, Constraints, Interaction and Errors
It would be really helpful if someone could help me with this
