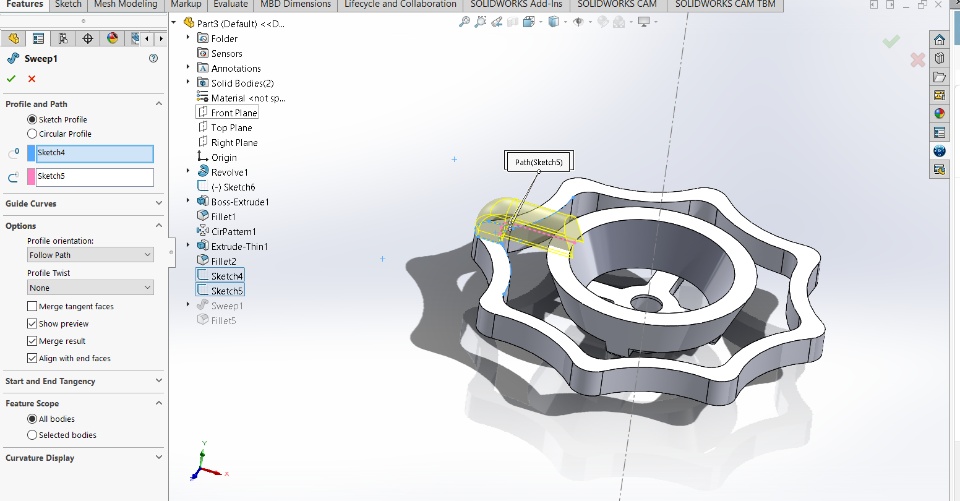
The pictures might be out of order, but if you look at the end of the arms, they should be at an angle rather than perpendicular to the top plane. Any ideas on how I can have every instance at an angle with just the sweep function alone?
The pictures might be out of order, but if you look at the end of the arms, they should be at an angle rather than perpendicular to the top plane. Any ideas on how I can have every instance at an angle with just the sweep function alone?