CATIA Visual Scripting & xGenerative Design
Design challenge | Visual Scripting
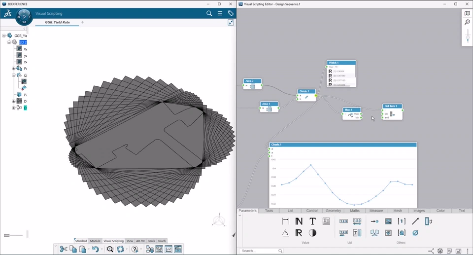
Hey everyone, Just to give you a bit of context. My day-to-day work is mostly on the manufacturing side (DELMIA), so design isn't really my home turf. But a while back I came across an interesting modeling challenge that I just couldn't let go of. I gave it a shot in SolidWorks first and eventually threw in the towel. The geometry was just too complex for the way I was approaching it. Then I stumbled upon Visual Scripting, and decided to give it another go. Long story short. I managed to
The CATIA community is meeting in Darmstadt. Will you be there?
Hi CATIA Fellows, We're bringing together everything that makes the CATIA ecosystem tick: design, engineering, simulation, systems engineering, manufacturing, and more into one event: the CATIA User Symposium Europe. CUSE isn't a product launch or a sales event. It's three days built entirely around you — practitioners, engineers, architects, and decision makers who use CATIA every day and want to go further. The sessions are led by people like you, from companies like yours, sharing what
Parametric honeycomb ribs on freeform surfaces using Visual Scripting
Hi everyone, We would like to test Visual Scripting for generating a parametric honeycomb (hex) rib structure on thin-walled parts of arbitrary shape (freeform surfaces), with proper handling of edges, holes, and manufacturability (AM – SLS/MJF). However, I don’t have much experience with it yet. I would like to kindly ask for your help or guidance on how to approach this. Any insights or examples would be greatly appreciated. Thanks! 🙂
Meshes and Mechanical Feature
My question is two-fold. I inserted a mesh into a file for visual scripting and when I attempt to connect certain operators, I get the error that it cannot be valuated of type "MechanicalFeature". So my first question is what does Mechanical Feature mean in the context of visual scripting? My next question is can visual scripting do anything with a mesh? It appears that it can be opened and viewed but not much else.
Error while accessing Native app
We are receiving following error while accessing Native app.Any idea on how to fix this issue?
EKL in Visual Scripting
Hi everyone, I’m working with EKL in Visual Scripting and I’m facing a confusing issue. My script node has an output defined as a GeometricSurface, but the output remains empty, even though the script executes without errors. For example, when I use a function like revolve() inside the script, it seems to work, but nothing is returned in the output. So I’m wondering: Is there a difference between a Surface returned by EKL functions (like revolve) and a GeometricSurface expected as an output? If
Advanced Operators and Packaging / Licensing System
In CATIA Visual Scripting, additional "advanced operators" are available when specific roles and applications are granted and installed. Important : specific apps must be granted and installed to access advanced operators in CATIA Visual Scripting. More information and details on all advanced operators in the dedicated User Assistance webpage :
PCHIP spline implementation?
Has anyone tried to get a PCHIP type spline implemented in Visual Scripting?
Sweep in Visual script
When we sweep a rectangle or accute shaped closed profile , the corner are not forming properly and gives an error..is there any way to overcome this issue in VS?....sweeping individual lines and extrapolate and trim is another option but i would be good to know any other option available in VS
Visualization bug?
Hi folks, When I change the transparency using Graphic Properties on a surface (IsClosed = true). When I set the alpha < 255 everything behaves as expected, but when I set alpha = 255 I get this funny visualization error where a few faces of the surface appear completely transparent, is this a known bug? Or is there some other cause somebody knows? Thanks, Alan
How to For Mesh Isocurves
Has anyone used the mesh isocurves operator? I am not sure what to use for "Values on Vertices" (besides passing a list of the mesh vertices) and "Iso values". The help documentation does not have much more information and I did not see anything in the wiki. Thanks!
Points to Surface Operater
I watched this video and I tried to imitate the operation. But I cannot find "Points to Surface" operator.(1:00) Can we use the operator or do we need use other method to create closed surface? Please help me.
(x**2+9*(y**2)/4+z**2-1)**3-x**2*z**3-9*y**2*(z**3)/80=0
OK, the title is too cryptic: Happy "St Valentin" tomorrow! in iso-surface with new function isosurfacemesh function (x**2+9*(y**2)/4+z**2-1)**3-x**2*z**3-9*y**2*(z**3)/80=0
How to manage empty list
Hi all, I'm having some issue when the input of a design sequence is an empty list. I tried to manage it with some If/Else logic based on the size of the list. Sometime the size operator gives 0, but other time it returns an empty list which cause the design sequence to fail. What would be the expected behavior and it there way workaround to address this scenario?
Simplify Curve Coplanarity Error
Hello, I have a series of points which I have turned into a polyline. The Simplify Curve operator consistently gives the error, "Points are not coplanar." I received the same error when using a series of points. The documentation indicates that this should work on 2D and 3D polylines, but this coplanarity error would insist that this is for 2D curves only, no? I'm afraid I cannot share the 3DXML, but I am curious if anyone has similar issues.
Sorting lists based on a new list of indices
I have a list of curves, let's call them: [ C1 , C2 , C3 , C4 , C5 ] I want to sort it such that the original indices now are arranged in this new order (example) [ 3 , 1 , 4 , 2 , 5 ] i.e. the final result should be a list of the curves ordered like this: [ C3 , C1 , C4 , C2 , C5 ] The documentation of the "sort" command is quite spartan and does not offer many clues for how to do this type of operation, I also tried with an iteration loop but did not get the desired result. If
"GenericFeature check error codes: [ OutOfDateValueError ]"
Anyone know what might cause this error with publications when trying to update? The design sequence all seems ok and no errors show in the publication node. GenericFeature check error codes: [ OutOfDateValueError ]
Append Lists operator return Empty list
If one of the inputs is an empty list, then Append Lists also return an empty list. Is there a way to bypass this behavior?
Issue on Set Attribute operator
I'm facing an issue when using the Set Attribute operator on published items. Sometime the first items does not have the attribute. It causes issue when a subsequent Design Sequence tries to read the attribute. Any idea why this is happening and how to fix it so it can be reliable? Thanks.
Hard foam Surface for Seat
Hello All, I am looking for a solution to create a hard foam B-side surface for a seat, where the foam takes the shape of the cushion pan, springs, motor, and local features such as holes. I have tried using the cloth solver approach through Visual Scripting, but it takes a significant amount of time for fine geometries and does not produce the expected results. Could you please advise whether this can be efficiently achieved using Visual Scripting, or if this use case is better handled using
How can I select "two" models?
Hello there, dear Visual Scripting community, I am once again here to ask for your help. I am currently working on a wardrobe with multiple configurations of materials, lenght, components...I managed, with your help, to program how to make certain components disappear by chosing a material, but now I am stuck with another variable. Basically, this panel has 3 different posts (X, Y and C), with a total of 5 combinations: XXXYYYXCYC(there is no CC, for now, but I used it sometimes for balance)
Use existing ENOVIA document
Hi all, I have a use case with a customer that wants to use already existing documents in ENOVIA as inputs inside xGEN & Visual Scripting. This is not Engineering Documents, just Documents like the ones you can browse in the Document Management WebApp. When I try to "Use Existing" in the Read Data from Sheet command it seems to only show Engineering Documents in the search by default. Do you have any suggestions on how I can solve this or if it is even possible in the current release? I believe
Differences between "GeometricVolume" and a SolidVolume/PartBody
Hello folks, Could someone explain (in the context of visual scripting) the nuances between a GeometricVolume and a true solid? Is it possible to publish from visual scripting as a true solid? I have some odd behaviour when trying to use Boolean add/remove. Or is this not good practice and only GSD workflows/nodes should be used, then any solid geometry operations are done conventionally in Part Design app? Thanks, Alan
Write Sheet
What am I missing? csv creates an empty file in database xlsx creates nothing
Bottle Pattern Exploration | CATIA Visual Scripting and Live Rendering
Hi visual scripters, To share with you an earlier demonstration that I reworked for the Paris Packaging Week 2026 event. This demonstration illustrates how CATIA Visual Scripting can be easily combined with CATIA Live Rendering and the STELLAR visualization engine, which also uses AI-based denoiser feature (to predict pixels and speed up rendering time). This is useful for iterating very quickly and exploring many design variants with near real-time realistic rendering for glass design, all
Balcony Bay Unit employing Natural Shape and Visual Scripting
Hi, AEC community ! Just wanted to share a work-flow employed recently in one of my projects and gather some thoughts 🙂 As an architect, I have been developing a small housing project and in this particular case have started with the ambition to use the the Natural Shape and Natural Sketch apps ( which I enjoy a lot and use often) not only for the early concept studies. But the goal was to keep the geometry created with Natural Shape as the backbone/Skeleton, driving the more detailed parts
Generative 3D Mesh from Image | Give us your feedback !
Starting with 3DEXPERIENCE R2026x GA, a new AI-based functionality called "Generative 3D Mesh from Image" is available in beta in the Visual Script Designer ROLE and associated CATIA Visual Scripting application. This new technology, available as a new operator in CATIA Visual Scripting, will generate a 3D mesh from a single or multiple images, powered by artificial intelligence and generative model. This capability is available in beta. To continue to improve the model, the CATIA R&D team
How to decompose a list of lists
Hello all, I have a list of lists like the example below and would like to break that list into individual lists.I tried with a loop and Get item, but it's returning the index of all lists. In my example, Get Item 1 will return -61.913mm and 0mm. I'm expecting -61.913mm, -20.638mm and 20.638. Is there any operator or sequence that could give me the expected result?
Visual Script - update trigger
We use the get attribute nodes a lot. We have noticed that changing properties of features or geometric sets does not trigger a design sequence update. This requires us to either force an update or make unnecessary geometric changes for the update to observe the results. We have concerns that it takes a separate action by the user to see changes, and it is not clear that there is an update pending from the user's perspective.
Merry Christmas, Happy new year, and Happy Modeling!
it is the modeling of pinscreen animation technique, invented in the 1930s by Alexandre Alexeieff and Claire Parker function "Visual instance" is not to be missed. it boosted the number of pin to 98000 (this picture is >40000) without big stress on the update! and from 277MB to few MB!!! of file size. Parametric animation working with raytracing makes the trick, that goes beyond the resolution (pin number)! the various shades soften the result. what I find as annoying as magical is that you
how to group the published objects
Hello All, Is it possible to group the published objects shown below in Visual script ?
How to create multiple configurations?
Hello Visual Scripting community! I am so sorry to bother you like this on something so basic, but I am sure some of you can point me in the right direction. I am currently working on a room with modular walls. Depending on the material chosen (wood, fabric or glass), the panels that cover the walls change length, width, structure and the position of internal components. I am new to Visual Script but I know it is excellent for parametric designs like these. Is there a similar case to mine
Are the inputs of UDFs accessible with Get Attribute Node
I am looking to read the inputs of UDFS. Standard features' inputs are accessible via GetAttribute. For example, Offset Planes and Symmetries expose the elements they are dependent on. It seems that UDF's do not, or perhaps I am missing something. I am not looking to expose the internal logic of the UDF. It is clear why this would not be permitted, but the inputs are readable to any users. Any insight is appreciated.
Visual Script Read/Write
is there any chance that the read and write sheet nodes can be made to take the document name as an input? The read/write text does (see below) i know they are functionally different but it would be extremely help if the document names did not have to be hard-coded in Visual Script.
CATIA R2026x Keynote Replay – Not Just an Update, a Shift!
👋 Hello CATIA lovers, The CATIA R2026x keynote replay is now available! "NOT a new update, NOT a step, a shift!" – Olivier SAPPIN, CATIA CEO This first-ever live keynote showcased how CATIA R2026x is shaping the Generative Economy. With AI, simulation, and Virtual Twin, it’s transforming the way engineering teams design, simulate, and innovate. The keynote featured insights from @Olivier SAPPIN , @Romain PERRON, and @Frédéric BOURCIER, sharing their vision and expertise on next-generation
Visual Scripting learning
Hello all, I'm interested in visual scripting and I'm looking to find some learning resources. Could you tell me where I could find this kind of thing? Even though I'm more specialized in cities and buildings, I can draw inspiration from any document that can train me on the subject. Thanks in advance 🙂
Is there a way to block the update of a design sequence?
Hi All, I'm using a Design Sequence to instantiate User Defined Features. The UDFs are used to allow users to define parameters independently on each instances of UDF. UDFs will then be used as inputs for further Design Sequences. I found out that parameters are reset each time the Design Sequence is updated. It would be nice if we can skip the update of a specific Design Sequence. Please let me know if there is way to achieve my main objective or if there is a better workflow than using UDF.
How to Change Transparency Of Operators in 26x
Hello All In version 25.x, we have the option to change the transparency by right-clicking the operator. Does anyone know if there is a way to adjust transparency in 26.x? Thanks in advance!
3D to 2D back to (AI) 3D - Testing the new Generative AI functionalities in the Visual Scripting App
Just following up with my fun activities :) I decided to test the following "mind game" - 3D to 2D and back to AI3D generate a model in 3d using VS algorithms generate 2D data from that 3D model - (in this case - images of my palm tree models done as well in Visual Scripting ) bring back those 2D images (i3 of them more precisely ) and use AI with the help of the new functionality under the Visual Scripting App to generate a 3D model again close the circle - how crazy is that ? :)
📣 R2026x What's New | CATIA Visual Scripting and xGenerative Design
Hi Visual Scripters, It’s been a while since our last update because we’ve been hard at work on this major new R2026x release for CATIA Visual Scripting & xGenerative Design, which brings many new features along with a complete redesign of the interface. This update will be live next week on our cloud platforms. We hope you will appreciate all these changes. As always, feel free to share your feedback so we can fine-tune or correct anything that may need adjustment. R2026x CATIA Design
Beta | Generative (3D) Mesh from Image(s) is now LIVE
Hi Visual Scripters, The service to run the new "Generative Mesh from Image" is now online for all users on our cloud platforms. This operator will generate a 3D mesh from a single or multiple images, powered by artificial intelligence and generative model. To access this new operator, make sure to enable the Beta operators option in your settings first. As this feature is still experimental, you may encounter some errors. If that happens, don’t hesitate to re-run the node computation. We
Visual Scripting: "Write Data To Sheet"
Hello Visual Scripters, I would like to export a set of xyz coordinates of points to a csv file. I found the generated file in "C:\Users\XXXXXXX\AppData\Local\Temp", but the csv is empty. Is there some other step needed to trigger the write or is there a particular format/syntax the tool is expecting at the input?
Scroll Wheel in Visual Scripting
What can cause the scroll wheel in the design sequence to only Zoom out but not in, regardless of which direction you scroll your mouse?
Can a Design Sequence be included in a UDF?
I've tried to create a UDF that includes a Design Sequence and I'm getting an error stating that some elements are Datum Features. Those elements are the published features from my design sequence. Is there a way to bypass this issue?
⚠️ Watch 3D causing issues ⚠️
We have identified that the "Watch 3D" operator is causing serious issues since the 26x release : Interrupting updates; Unintended updates (which, combined with the previous issue, gives the impression that the update stops and restarts, but sometimes it does not restart); Slowdowns. We will work to deploy a fix in production as quickly as possible, but this may require some days or weeks. Simply disabling these operators is not enough to avoid the problem. The only available workarounds are:
Metaballs - study2: equipotential surface on icosphere/icosaedron
an explanation in the 3DStory below. I am trying it as well. 3dxml for download
Comparing holes with Visual Scripting
Hi all, Visual Scripting is definitively one of the most important innovation in CATIA. Every day we discover new use cases that can be addressed with this solution both for Creative Design and Engineering. Very often we have to compare two versions of the same part and need to quickly identify changes that might have happen on the definition of holes (can be cutouts, holes for electrical cables, fasteners...). Here just by selecting the two versions of the model (it can be isolated surfaces),
Metaballs - study3: "user operator (UO)" and variations
The question is How is the metalball of a set of poles with random location and random radius? How does it evolve when we free the potential? How does it evolve when we free the pole center location? This model for question 1 and 2, is by @TV . I reviewed it with current code and made a metaball User operator (new function) out of it. for the question3, I made a variation with a bounding box for the pole centers. the user operator of the metaball the center and a radius in input and then
Metaballs - study1: equipotential surface for dipole, also cacahuete modeling
I started to touch new function: "iso surface mesh". Here is a model about surface of equipotential between 2 points. the video is moving the points away. I have not calibrated the values to fit to any object. but if you calibrate it well, it corresponds to modelization of an equipotential of a dipole. I wish I had GGR/Xgen when I was a student... "iso surface mesh" is a world to explore in itself!
Visual Scripting & xGen not responding
Hey all, I just wanted to check with the community before submitting SR; are there others than me facing issues with both VS and xGen after the 2026x update? I was able to run both on monday, but yesterday and today I'm getting stuck at the following screens when creating new parts with design sequences:
Conceptual palm trees in xGen
Hi fellow xGen users! I have been developing some more conceptual assets to be used directly in architectural assemblies and generate 2D plans and elevations when needed. Representing greenery along with other assets in city planning and various other digital twin applications is essential and I have been putting some effort in my spare time to develop such capabilities. CATIA Visual Scripting is an ideal application for such exercise due to its versatility and capability to employ established
Replace User Operator with more recent version
Hello! As I experiment with the new UI for creating user operators, I am quite often running into the issue of making a custom operator, using it in a couple places in my script and then realizing I need to change something. The problem is then that once I've changed it, the new version is only used wherever I edited it from and all the other places I used it are still using the older one, so I have to go back and change them to the new version manually which is not very nice since I have to
Apply Material on Published Geometries
The advanced operator Apply Material is only available if the user also has the CATIA Live Rendering role or Validation Rendering role. Is applying realistic appearances - or at least some options other than flat colors - really only something that can be done with advanced operators?
🛎️ Keynote Release Announcement | CATIA R2026x
💙 Unveiling CATIA Release 26x📌 One hour. One exclusive keynote. Infinite possibilities with CATIA! A glimpse into how CATIA is shaping the generative economy, where AI, simulation, and the Virtual Twin enable continuous transformation of engineering excellence. Our CEO @Olivier SAPPIN, our R&D directors @Romain PERRON and @Frédéric BOURCIER will be on stage and will show you: A new Space of Possibilities, opening imagination to new design frontiers through Generative Experiences that combine
Advanced Operators in 3D Pattern Shape Creator
In the CRE What’s New information, it looked like we were supposed to be getting more advanced operators with XGG, but after the update none have come through. What happened?
L-system basic - Reboot - Sierpinski arrowhead
26x just arrived. I wanted to make a retry on basic L sytsem before new functions. better understanding / better skills / much much better Visual Scripting!!! BEFORE (2021) AFTER (2025) 7 iterations -> 4373 points, 26s (which is good for me) the logic is the same as 2021, 7 iterations
What's New
R2025x FD02 R2025x https://r1132100503382-eu1-3dswym.3dexperience.3ds.com/community/swym:prd:R1132100503382:community:SNKdMgXCR8SJqa8lpbe7IQ?content=swym:prd:R1132100503382:communitypost:KVP7-qU4Sryu3vw6Mo_esg R2024x FD02 https://r1132100503382-eu1-3dswym.3dexperience.3ds.com/community/swym:prd:R1132100503382:community:SNKdMgXCR8SJqa8lpbe7IQ?content=swym:prd:R1132100503382:communitypost:TU2ctnljQXe1bWEjDQAdQQ R2024x FD01
Power Copy in combination with Visual Scripting
Helllo, I have the following question: I would like to use a Power Copy that contains a Design Sequence. Is there a way for a user to use this Power Copy without having the “Visual Script Designer” role? Similar to how UDFs (User Defined Features) can be used via the “Quality Rules Reuse (CATKE1_AP)” app. Or is there a general approach that allows users without the required role to use predefined Design Sequences.
CATIA.StartCommand "Isolate" Does not work
Is there a special setup for CATIA that I need to do in order to get CATIA.StartCommand "Isolate" commad to work in VBA script? It worked a year ago (not sure what CAITIA build it was a year ago. I have CATIA Build 34 HotFix 29 now). Please let me know if there is a trick to get it to work again. Thank you.
Aperiodic tiling: Penrose rhombs (P3)
Following this post Basically the logic is the same as previous post. what is different compared to the post for kites and darts? the substitution rules that I used expand the surface of the pattern (Cf 3DStory at the bottom). so, the rhombs overlap. I added a logic to get rid of duplicate rhombs within the loop. I started to use a lot the function indicated by the arrow above. You can sort on a given item which makes sense for you or easy to calculate for CATIA. Then, you can structure
Fadeaway Patterns on surface
Hi there, I'm just started to get into Xgenerative Design this month and it´s quite hard for me to catch on. My main topic and for what I'll use Xgenerative Design most will be to create patterns on surfaces like this one for example:
Aperiodic tiling: Penrose kite and dart tiling (P2)
2 years ago, I made a try with a Penrose tiling. I kept bothered because the modeling was too complex and impossible to explain. I posted it anyway for the result only. Here is a reboot of the study, with a much better visual scripting app, no "user defined" feature and my better understanding of the logic for a short modeling. I was able to go a little further, up to P3, which is the rhombus tiling. but this will be for another post. overall size of the current modeling -> I think it is short
Multiple Input
Hello All, How can I define multiple Assembly contexts Parts (3dp) or Bodies as inputs? BR.
is it possible to do draft analysis within Visual Script
Hello community, is it possible to do draft analysis for a surface within Visual Script ?
Is it possible to use type Curve as an input argument in EKL script operator ?
Hello community, I want to use a function like mimimunCurvatureRadus from EKL script operator to retrieve minimum Curvature of a curve. but there is no type like Curve for the input argument, the only type I can use is GeometricCurve and it is not accepted by mimimunCurvatureRadus. Is it possible to use mimimunCurvatureRadus which the type of input argument is Curve ?
A shoot with TSP art
I missed the Travelling Salesman function in tab "geometry" and section "others" with a cool icon. it helps in many things like manufacturing, logistics, and robotics to optimize the path of drillers. and when tired to drill, it could be used for some cool art (Robert Bosch). it also helps to express one's feeling.... here is 2D, but applicable to any surface logic of the model import a picture surface sampling and stippling then Travelling Salesman Big thanks DS RD!!
Provide predefined list of AEC Types for Define Specification command
Hello community, Can you add a predefined list of AEC Types as input of Define Specification command? Finding the right syntax becomes a game of chance... @FL Thanks
Lattice Structure from Quad Surface
description : Simple model and sequence to learn how to use CATIA Visual Scripting + CATIA Lattice Design. Here the idea is to create a lattice unit associated to a simple square surface, and then use the "Wrap on Surface" operator (enabled by CATIA Generative Shape Morphing) to distribute the lattice unit on a quad surface, and finally prepare a list of 2D lines to be used in CATIA Lattice Design thanks to the "Lattice Specification" Operator. prereq : CATIA Visual Scripting CATIA Lattice
Advanced Search
Is there any search criteria you can apply within advanced searches to filter out content made in specific applications? For example, I would like to filter out my content that was created in xgen. I thought I could add "Design Range" to the criteria because that's a property that I've only seen associated with xgen parts. However, that did not effectively filter my results.
Braided Asd Occluder Design
Hi all, I would like to model braided asd occluder, I am a beginner in 3dexp. I am attaching the photo of the braided asd occluder to be modeled. Please let me know where I can get some tutorial on this , so that I can build up on that. It would be grateful, if you help me in this regard. Thank you in advance.
How to get published parameters in EKL ?
Hello, I'm struggling to get the attributes Length, Boolean, etc from the published parameters in an EKL script. The Find and Query Methods works as intended but GetAttributeString, GetAttributeReal, GetAttributeBoolean returns nothing. Is there a secret somewhere or I am just missing something ? Thank you for your time, Rémi.
Read Data From Sheet
Hi everyone. I've come across the node "read data from sheet" and have had trouble using it. What are some use cases for this node? My first thought was point cloud data, but surely it's more than that.
Python packages installation
Hello community, I'm struggling to install python packages and find which folder of package i need to bind. I just wanna use numpy package of my script in visual scripting. thanks
Unable to launch Visual Scripting Editor
Dear All, I'm having trouble with the Visual Scripting Editor—after the message "Loading In Progress", nothing happens. No error, no crash, just no response. It seems like it's just affecting me, so I’m wondering if anyone has faced this before or has suggestions to fix it? Thanks in advance! Kaverikannan S
Points List
If I have a list of points (in my case it's the vertices from a tessellation, but any list probably fits the question, is there a way to remove the duplicate points, namely points that occupy the same x,y,z coordinate locations?
Manual Refresh for External Parameters Used in Drawings ?
Hello everyone, I have a quick question and was hoping someone might have a workaround for this issue. I'm currently working with external parameters that come from my design sequence. These parameters are used in a drawing to define certain rules. Now, when I modify the parameters in my 3D model, the changes do reflect in the model itself, but the external parameters are not automatically updated. As a result, I have to manually update the entire assembly, then switch to the drawing and update
Monitor Node
What am I missing so that the watch node will display values in the Monitor section?
📢 Workaround | when graph editor is not loading | R2025x FD03
Hi community, We are facing some issues with the latest R2025x FD03 update. In case you have issues with the graph editor loading, we recommand to clean this directory on your machine : C:\Users\\AppData\Local\DassaultSystemes\CATTemp We apologize for this situation and we hope that the workaround will help. The team is investigating on this issue for a potential fix.
Study on smooth transition between Triangular mesh and its dual
This study is to illustrate the function circle packing from mesh with its added options 25xFD03 (partial and Gen mesh). now, with this function I get a triangular mesh with tangent incircles and in addition get easily the projection of the pedal centers of the triangles and also the modified (more harmonious) triangular mesh and its edges It is important to model the soap film effect already, like few months ago. This time, I made a try on smooth transition from a triangular mesh to its dual.
How to create a regular 3D mesh (tetrahedral or hex-dominant) from a volume in Visual Scripting?
Hi everyone, I would like to generate a regular 3D volumetric mesh (e.g., tetrahedral or hex-dominant) from a solid body using Visual Scripting. So far, it seems that meshing in Visual Scripting is mostly limited to surfaces. Is there any way to generate a true volumetric mesh similar to what is available in Structural Model Creation, with control over mesh size and geometric deviation (sag)? I’m specifically looking for more predictable and controllable meshing than Voronoi-based structures,
Nested Scripts
Hello Everyone, I have a series of nested scripts, that output from one script will be the input from next script. I am experiencing an strange problem, that whenever I drop a node in visual script ,lets say "distance", before even adding any inputs to it or before it having any affects at my published geometry in the script, other scripts in my product start refreshing, and it takes lots of time. Wondering if this is a bug or a setting issue?
Issue in xGenerative Design
Hello, Last update of Chrome introduces issues in xGenerative Design. Since the Chrome browser update to version 138 this week, we've been experiencing a display issue from CATIA xGenerative Design in “Monitor” panel. The information normally displayed in this panel are no longer visible, but can still be viewed from the Graph Editor. If your Chrome version has been updated and you're experiencing this issue, you can temporary use another browser such as Firefox. Edge browser is also
How to control point density in a specific direction during Volume Sampling?
Hi everyone, I’m trying to generate a 3D Voronoi lattice using Visual Scripting. I would like to gradually increase the density of the seed points along a specific direction (e.g., the Z-axis) during the Volume Sampling operation. Is there a recommended way to apply a directional density gradient or probabilistic filtering during sampling? Ideally, I’d like to have fewer points at the bottom of the part and a higher concentration toward the top. Any tips or best practices would be greatly
3D Text and Powercopy : Font gone missing
Hello, I need to create a powercopy of a sequence with a 3D text. For an unknown reason, the font (which is a standard one I suppose) from the original isn't applied in the copy. The box still refers to the correct font but the preview is missing and the font applied is another one. If I create another font box, the original font is correctly applied. Has anyone encounter such a behavior ? Thank you for your help, Rémi. Original Font box : Wrong font applied New Font box in the powercopy's
get name from a geometry
Hi, I'm trying to get the name of different geometries in my model. For example, when I select a geometry (in this case, a line), and then try to access its name using the "Attribute" node, it returns something like QueryChildren.8 instead of the actual name shown in the model, which is "KW_2". I've also tried using other attribute types, such as "Feature", but without success. Could someone help me to correctly access the geometry's actual name, as shown in the model? Thank you and
create voxels from different geometries and perform Boolean operations
Hello, In Visual Scripting, is it possible to create voxels from different geometries and perform Boolean operations on them? Or can voxels only be created from total space, and Boolean operations performed between other geometries and voxels? Best regards, Ayda
Rectangular Grid-Input
Hi, I tried to distribute points via 'Rectangular Grid', but it wouldn't accept offset surfaces as inputs. I offset a surface and wanted to define the output (two surfaces) as a list input for 'Rectangular Grid' (1), but an error message appeared saying that the input plane could not be evaluated using 'Geometric Surface' (2). However, as can be seen, I used a geometric surface as one input for the 'Rectangular Grid' node and it worked (3). The help section for this function also says that these
Remove duplicates
Hi, I have a list of some measured distances. Some of these are duplicate values. How do i remove these duplicates if the "Remove Duplicates"-Operator doesn't work? thank you in advance
Is There a Node to Convert a 'Dimension' into a Real Number?
Hi, Is there a node that can convert a 'Dimension' into a real number? I’ve already found a node that does the opposite — converting a number into a dimension — but I need one that works the other way around. Thanks in advance!
Visual Scripting License for Reusing the Design Sequence
Hello All, I have created a Design Sequence that takes a body (tube) as input and generates the center curve (Curve) as output. Now, I have a question: Can another user, who does not have a Visual Scripting license, reuse this Design Sequence? Specifically, if the input body is replaced with another body, will the sequence still generate the correct output? Or does the other user also need the license? Note: Based on my tests, the Design Sequence works without a license on some machines, but not
Import a Part Body in Visual Scripting
Hi, I would like to import a 3D part in my Visual Scripting, so i can then perform Boolean operations and other using this geometry. When I import the Body in VS, the type of the input is a "Body Feature", which cannot be used in operations like "Remove" which need in input a "Body Volume". In addition, when I try to use the block "Convert" to change the type to a volume, it outputs void. I managed to obtain what I wanted by importing a Copy with Link of my body instead of my Body
Windshield Pattern TUTORIAL
You can download from here 2 files about windshield pattern with CATIA Visual Scripting.
Playing with Perlin noise and marching cubes
Reference on Perlin noise, just in case Use case 1: Dissolving sphere Perlin noise: octave = 1 and frequency = 2 over the entire space the conditions are points are inside the sphere or radius 23mm => does not touch the space boundaries points do not belong to [-0.1;01] Car Paint Plastic Wood like a dissolution with video generation points do not belong to intervals from [-0.05;0.05] to [-0.7;0.7] VIDEO What if? points are inside the sphere or radius 23mm => does not touch the space
Shape fillet not working
Hello All, Im facing some challenges on shape fillet operator. Im trying to add fillets between the revolute surface and base of the pitch. Not sure why Im getting errors. (Tried with minimal radius) Thanks in advance!
Study on marching cubes
my goal is to visualize GGR Perlin noise in 3D. I want to make a surface or volume out of it and play with its inputs. Perlin noise outputs a list of Real values out of a list of points in space. So in the end, I get a 3D field of scalars! A way to visualize them is to use Marching cubes that will convert my scalars into connected polygons and then you can do whatever you want, like a mesh or surface or volumes. this post is about my way to implement marching cubes algo. in future, I would
MODSIM Webinar on May 20 at 5 pm (CEST) | Drive and Automate EV’s Battery Pack Structure Design in 3DEXPERIENCE Platform
Hello CATIA, MODSIM and SIMULIA users, In this webinar, we will talk about best practices to drive the structure design of EV’s battery-carrying space. It is an innovative MODSIM approach where Visual Scripting allows design automation and Concept Structure Analyst allows end-to-end process automation. Here are some of the highlights to look forward to Agile Modular Design definition and enhanced design resiliency to any input change Unified, scalable, and associative MODeling/SIMulation
How to get horizontal alignement curve
Hello @TV @FL, In visual scripting how can i get the 2d curve of an horizontal alignement from civil engineering? Even if If i get the right type of the object (AECAlignment2DHorizontal), visual scripting don't recognize it as a geometriccurve. How can I solve it? Thanks
Does Is Inside command could support polyhedral objects ?
Hello @TV, Apparently Is Inside command doesn't support polyhedral objects. Can you confirm me this limitation or I don't use it properly? Thanks
Point on Plane Click-and-Drag Behavior as Experiment/Controller?
When creating a Point on Plane, it is possible to click-and-drag the point anywhere on the support surface. Is it be possible to expose this behavior in a controller? If not, it would be very useful. I have a project where I would like to create xGen design sequences for non-designers. These users would largely work with the software through the "Experiment" tab. Being able to locate a point instead of manipulating dX and dY values (even using sliders) would be great for end users. I have the
"Read Sheet" Crashing xGenerative Design
Hello all, I have tried this workflow across two different models on both Firefox and Edge with the exact same result. When I select the "Import New" button for Read Sheet, it crashes my xGen session. The "Use Existing" option seems to work, but I don't have the desired CSV already in a collaborative space. Is there anything I can try, or should I just file an SR?