These enhancements apply to:
- 3DEXPERIENCE SOLIDWORKS Standard/Professional/Premium and the new SOLIDWORKS Design Standard/Professional/Premium roles
- 3DEXPERIENCE SOLIDWORKS Ultimate (coming soon: SOLIDWORKS Design Ultimate role)
- SOLIDWORKS Design Standard/Professional/Premium/Ultimate with Cloud Services (previously known as SOLIDWORKS Standard/Professional/Premium/Ultimate with Cloud Services)
Our Favorites
- Reduce assembly rebuild times by skipping rebuilds when only cosmetic changes are made to referenced components
- Experience faster rebuilds by replacing full graphics rebuilds with incremental graphics updates
- Automatically break overlapping dimension lines to keep drawings readable, reduce interpretation errors, and accelerate design reviews
- Use magnetic lines to organize Notes, Weld Symbols, and other annotations to keep your drawings organized
- With the new Auto Route option, support sketch-guided auto-routing as well as fully automatic routing for electrical wires, cables, harnesses, and tubes
- Create photorealistic renderings directly within SOLIDWORKS using Visualize
- The machining capabilities of NC Shop Floor Programmer are now included in these roles
Cloud-based Collaboration and Data Management
[NEW] Manage Excel Files for Design Tables
Improve design automation and maintain data integrity by managing Excel files used in Design Tables directly on the 3DEXPERIENCE platform.
User Experience
[ENHANCED] Smarter Rebuild Recognition for Cosmetic Changes
Reduce assembly rebuild times by skipping rebuilds when only cosmetic changes are made to referenced components. A new performance system option lets you prevent unnecessary rebuilds, improving overall efficiency.
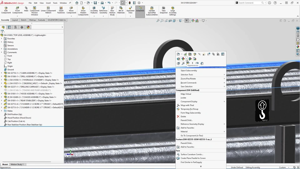
[ENHANCED] Improved Selection Filters
Work more efficiently with complex parts and assemblies using new selection filter options that enable easier selection by feature for parts, and by component for assemblies.
Simplify complex multi-body parts more quickly by using new advanced selection tools - Select Identical Bodies, Select Bodies by Size, and Volume Select - to efficiently isolate and manage bodies based on similarity or size, especially useful for large or imported parts.
[ENHANCED] Improved Graphics Rebuild Performance
Experience significantly faster rebuilds with the switch to smarter incremental graphics updates versus full graphics rebuilds.
[ENHANCED] Instant Multi-Monitor Organization
Instantly tile windows evenly across all available monitors with one click. While working with multiple monitors, there is a new option to evenly distribute files for display, tiled to all the available monitors.
[ENHANCED] Dismissed Messages
Redisplay system messages whether those messages were dismissed or timed out.
Parts, Sketches, and Features
[ENHANCED] Sheet Metal: Select Base Flange Start Condition and Support for Internal Corner Breaks
A new 'From' option in the Base Flange PropertyManager, enables you to define a custom starting point for the base flange, eliminating the need for workaround methods. The Break Corner feature now supports interior corners on folded sheet metal faces, both in bent state and flattened state, allowing for more flexibility in design.
[ENHANCED] Define Bounding Box with Coordinate Systems
More precisely define the orientation of the Bounding Box by using a coordinate system to avoid flipping of length, width, and thickness.
[ENHANCED] Structure System Complex Corner Usability Improvements
The new Selection Helper for complex corners lets you select a corner treatment based on preset options. For 3-member complex corners, there will be 8 icons that represent the output, based on the planar trim and the most effective corner output. The Align Member option has also been improved so that you can align secondary member profiles with the primary member profile on either side.
2D Drawings and Detailing
[ENHANCED] Automatic Dimension Line Breaks for Intersecting Text and Annotations
Automatically create breaks in dimension lines where they intersect or overlap with text and annotations, improving drawing clarity and readability.
[ENHANCED] Magnetic Lines for Annotation Alignment
Magnetic lines now support attaching and aligning Notes, Weld Symbols, and other annotations, beyond just balloons, improving the overall presentation and organization of your drawings.
[ENHANCED] Add Custom Text in Geometric Tolerance (GTOL) Values
Enhance tolerance definitions by adding custom text and symbols directly within tolerance values for greater precision and clarity.
[ENHANCED] Surface Finish Indicators
Clearly specify surface finish requirements by adding standardized surface finish symbols from the Surface Finish Property Manager, compliant with ISO 21920-1, to improve communication with manufacturing.
3D Dimensioning and Tolerancing
[ENHANCED] Filter for DimXpertManager
Quickly locate specific DimXpert features using a new filter bar, improving navigation and efficiency when managing dimensions.
Routing
[ENHANCED] Switch Drawing Templates in Flattened Drawing
Quickly change the drawing template size in flattened views with automatic scaling, streamlining layout adjustments and saving time during documentation updates.
[ENHANCED] Improved Coverings Workflow for Piping and Tubing
Streamline the creation of piping and tubing networks with an enhanced coverings user interface, simplified access to partial coverings, and support for saving Favorite coverings for quick, consistent reuse.
[ENHANCED] Sketch-Guided Auto Route Option for Electrical and Fluid Systems
Improve design flexibility with the new Auto Route option that supports sketch-guided auto-routing as well as fully automatic routing for electrical wires, cables, harnesses, and tubes - enabling more control and alignment with design intent.
Rendering
[NEW] Render with Visualize from SOLIDWORKS Design
Quickly produce photorealistic renderings directly within SOLIDWORKS Design using Visualize, enhancing design presentation and decision-making with high-quality visuals.
[NEW] Support for DSPBR Appearances
Create more realistic models in SOLIDWORKS with greater control over appearance parameters using the new DSPBR appearances. Ensure a seamless transition from design to rendering with support for DSPBR (Dassault Systèmes Physically Based Rendering) appearances. Additionally, SOLIDWORKS Scenes now features Image-Based Lighting (IBL) to increase realism and provide real-world lighting, along with background and reflections, based on the scene.
[NEW] Support Stellar Fast Render Mode on AMD GPUs
Experience real-time interactive rendering performance for both the Visualize viewport and offline renders with AMD GPUs.
Xpress Products
[NEW] DriveWorksXpress, DFMXpress, SimulationXpress, FloXpress and SustainabilityXpress
Take advantage of the built-in Xpress Products, now included with all SOLIDWORKS Design roles.
- DriveWorksXpress: Automate the generation of infinite variations of a model using rules-based projects
- DFMXpress: Analyze manufacturability of parts to avoid costly redesigns
- SimulationXpress: Perform an easy-to-use first pass stress analysis on designs to prevent failures early in the design process
- FloXpress: Calculate internal fluid flow to spot bottlenecks quickly
- SustainabilityXpress: Estimate environmental impact to guide design decisions
Machining
NC Programming Including 3-Axis Machining, Wire EDM, and Nesting
Take advantage of powerful 3D NC programming capabilities including:
Surface machining and machine simulation tor generating faster, high-quality toolpaths
Automatic feature recognition that identifies geometry for automatic machining operation creation
3-axis and 3 + 2-axis machining capable
Wire EDM and nesting
- Auto-generation of NC code reducing programing time
