Description:
This video discusses Solid and Shell section definitions for 3DEXPERIENCE structures simulation.
Timeline :
00:10 Section Properties in general
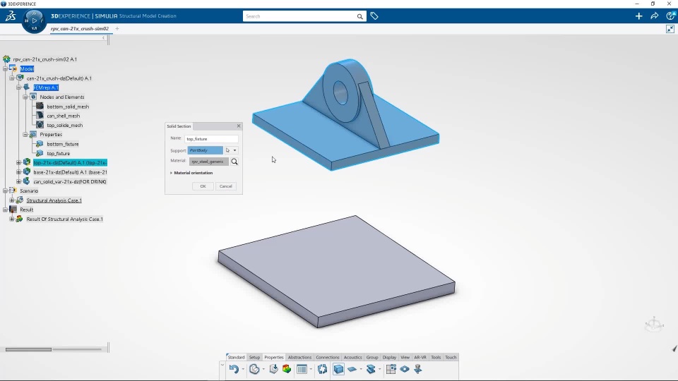
00:31 Solid Section definition
01:18 Applying material directly from the section property
01:39 Shell Section definition
Topics covered:
3DEXPERIENCE 3dexperience works user SimulationMember simulation solid section shell
