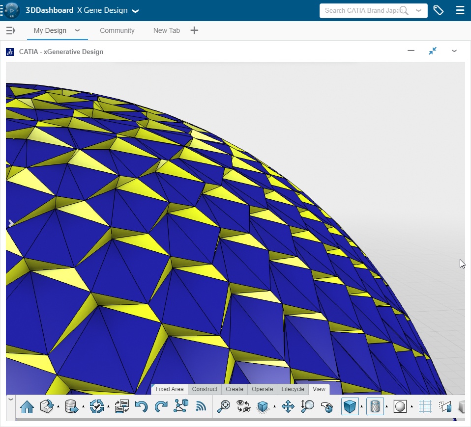
this is a Fibonacci grid on a sphere. Each cell with a center translated toward the interior of the grid. The centers are excentered little by little from bottom to top. but it was difficult to understand the transition monocolored. so I used 2 color to make it clearer.
not fully satisfied yet and modeling not optimized. but I think could be shared if anybody shows interest.
data inside.
