Genus 2 with Pattern - variation

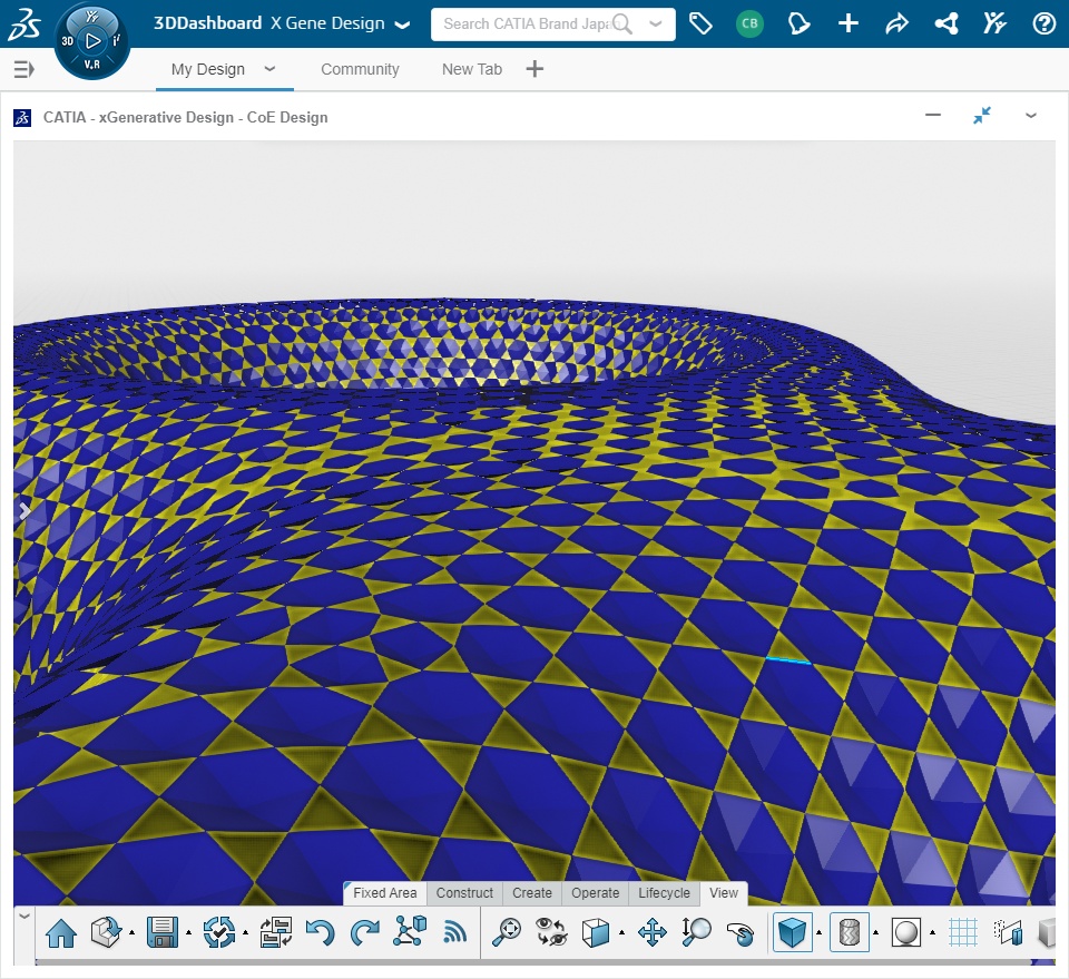
More complexity, trying to get better symmetry. big model.

it would have help to add symmetry conditions to the Triangulation function. big part of the modeling is to stitch "nicely" the triangulation and its symmetries. 3dmodel inside


​​​​​​​​​​​​​​​​​​​​​