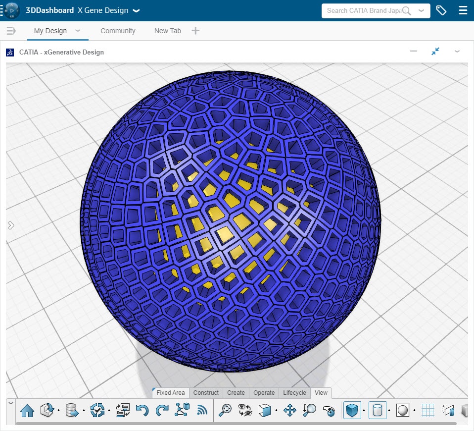
Even distribution of points on a sphere: Fibonacci nodes

Even distribution of points on a sphere combined with voronoi function.

Here is the reference document used for the modelization

http://extremelearning.com.au/how-to-evenly-distribute-points-on-a-sphere-more-effectively-than-the-canonical-fibonacci-lattice/