Transportation & Mobility | Practicing A-SPICE for Automotive Systems & Software with DS Solutions

In the previous episode, @AD provided an overview of Software-defined Products challenges within Automotive Industry, introduced A-SPICE (Automotive Software Process Improvement and Capability dEtermination) Framework and shared an overview of DS Strategy and Portfolio for Cyber Systems Virtual Twin Experience

https://r1132100503382-eu1-3dswym.3dexperience.3ds.com/community/swym:prd:R1132100503382:community:4GJPS8QmTuC4wF8BSLitkw?content=swym:prd:R1132100503382:wikitree:8gYxOaxHRI6DJXltf2RSpg

 

Many Clients are seeking to improve and streamline their software development processes within the context of automotive product development, particularly by such as connecting Product Lifecycle Management ("PLM") with Application Lifecycle Management ("ALM").

A-SPICE, can be seen as resembling a V-model development approach tailored for Automotive industry. However, unlike the traditional V-model, it is not strictly waterfall, as it can align and be combined with agile methodologies, offering flexibility and iterative improvement throughout the development process while ensuring compliance for mission-critical systems, like ADAS & Automated Driving... 

 

End-to-End Automotive SPICE Demonstration Overview

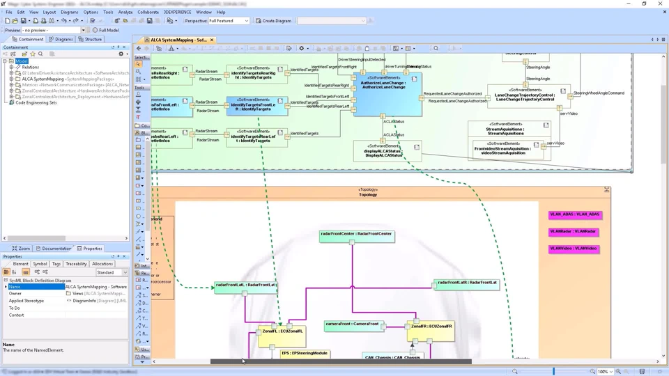
Working Example Introduction: Automatic Lane Change ADAS Feature from Requirement to Architecture to Code

 

Model Based System Engineering 

Let's now deep dive the different A-SPICE activities and how can they be supported by Dassault Systemes solutions or/and with 3rd party external solutions integration through openness.

 

Requirement Elicitation (SYS.1)

Targeted Users 

  • Projects stakeholders who need to capture / refine / review requirements 
    (example: Product Manager / Owner, Systems/Software Architect, Systems/Software Engineer, Test Engineer, Quality & Compliance Manager ...)

Challenges

  • Capture and manage systems specification and related tests along product lifecycle to meet Users/Product needs, standards and regulation
  • KPI: Reduce Time to Market, Avoid Products Recalls

Key Values

  • Manage "innovation portfolio" and transform it into structured requirements in product portfolio backlog
  • Meet standards and regulations by controlling the requirements management process
  • Reduce Development costs and rework by bridging the gaps between product requirements, detailed requirements and test
  • Improve visibility, team communication and collaboration to define product requirements and associated tests
  • Improve overall quality and traceability throughout the evolution of requirements

Openness

  • Gateway to 3DEXPERIENCE (80+ connectors with Reqtify) for smooth transition (co-existence / migration) from legacy tools to 3DEXPERIENCE Requirements & Tests

  • ReqIF (Requirement Interchange Format) Support through Reqtify

DS Solutions

  • [ENOVIA] Requirement Engineer
  • [SIMULIA] Test Manager
  • [CATIA] Reqtify

Demonstration
1. Requirement Management

 

 


2. Example of Requirement Integration

 

System Requirement Analysis  (SYS.2)

Targeted Users 

  • Systems Architect

Challenges

  • Translate Clients Needs and Stakeholders requirements into solution proposal, promoting innovation while minimizing project risks
  • KPI: Time to Market, Systems Specification Quality & Maturity

Key Values

  • Improve collaboration between stakeholders to share understanding of requirements and conceptual solutions
  • Specify, model and evaluate best solutions before detailed design, leveraging SysML standard
  • Re-use architecture models across projects, platform and product lines 
  • Execute architecture models with simulation to early detect behavior inconsistencies and perform trade-off studies
  • Trace elements to perform impact analysis
  • Manage models in the 3DEXPERIENCE platform

Methods & Best Practices

Openness

DS Solutions

  • [CATIA] Magic Cyber Systems Engineer
  • [CATIA] Magic Model Analyst
  • [CATIA] Collaborative Designer for CATIA Magic 

Demonstrations
 

1. Vehicle System Architecture

 

2. Systems Architecture Model Execution

 

3. Management of Architecture Models

 

4. Requirement Synchronization with Datahub

 

System Architectural Design (SYS.3)

Targeted Users 

  • Systems Architect
  • E/E (Electrical & Electronics) Architect
  • Embedded Communication Engineer

Challenges

  • Define scalable and re-usable Vehicle EE Architecture to implement software-defined features
  • KPI: 

Key Values

  • Bridge  System Architecture activities and the implementation / disciplines activities such as Electrical, Electronics, Software 
  • Deliver optimized architectural proposals to each engineering domain to implement the Hardware (electronics), the Software (Embedded SW) and Electrical (detailed schematics)
  • Manage models in the 3DEXPERIENCE platform

Methods & Best Practices

Openness

DS Solutions

  • [CATIA] Magic Cyber Systems Engineer
  • [CATIA] Magic Systems EE Architect
  • [CATIA] Collaborative Designer for CATIA Magic

Demonstration

Vehicle EE Architecture

 

 

Cybersecurity (SEC)

Targeted Users 

  • Systems Architect
  • Cybersecurity Engineer

Challenges

  • Deliver safe and secured automotive innovation taking into consideration cybersecurity risks 
  • KPI: Time & Cost to comply to ISO21434

Key Values

  • Model-Based approach for cyber-security, leveraging Systems Architecture, improving collaboration between Systems Architects and Cyber-security Engineers
  • Identify assets to protect and cybersecurity threats/risks to tackle
  • Define mitigation solutions and refine architecture and technical security requirements 
  • Enable proactive and continuous security assessment starting from the conceptual phase 
  • Support ISO/SAE 21434 Cyber Security Standard for Automotive Industry
  • Manage models in the 3DEXPERIENCE platform

Methods & Best Practices

Openness

DS Solutions

  • [CATIA] Magic Cyber Systems Engineer
  • [CATIA] Magic Systems Cybersecurity Designer
  • [CATIA] Collaborative Designer for CATIA Magic

Demonstration

 

Model Based Software Engineering & Source Code Management

Software Requirement Analysis (SWE.1)

Targeted Users 

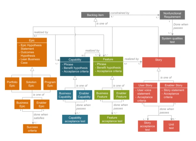
  • Software Architect participating to Agile Development (ex: Epics, Capabilities, Features)
  • Software Agile Development Team, ex: Product Owner, Scrum Master

Challenges

  • Accelerate software defined product development enforcing alignment from system architecture to software implementation through an Agile development process
  • KPI: Improve Software Project Productivity (ex: Work Breakdown Initialization and alignment), Reduce Technical Debt Accumulation (ex: Agile-to-Architecture Misalignment)

Key Values

  • Bridge Agile software activities and architecture development, preventing rapid agile activities to turn into complex technical debt
  • Extend governance to the software implementation with the generation of the work breakdown structure initializing the agile development plans 

Methods & Best Practices

  • Agile - Architecture alignment protocol, collecting traceability through all phases of software development

Openness

  • Connection to any external solution based on Agile, requirements, tests and traceability ontologies based on 3DEXPERIENCE iPaaS (Integration Platform as a Service)

DS Solutions

  • [CATIA] Magic Software Architect 
  • [CATIA] Magic Magic Agile Governance Plugin
  • [CATIA] Collaborative Designer for CATIA Magic
  • [CATIA] System Traceability Analyst

Demonstration

 

Software Architectural Design (SWE.2) and Software Detailed Design and Unit Construction (SWE.3)

Targeted Users 

  • Software Architect
  • Software Engineer

Challenges

  • Develop certifiable software for mission critical systems while preserving a competitive time to market.
  • Significantly accelerate compliant software development with software architecture code generation and interface traceability
  • KPI: Reduce development time for mission-critical software, improve early detection of design flaws 

Key Values

  • Define software architecture using UML standards
  • Accelerate development and increase quality with the generation of the software interfaces, structure and behavior from the system architecture
  • Automate generation of software source code (C/C++/Java) from systems models to software interfaces, structure and behavior

  • Generate executable embedded models (FMI) from systems models to accelerate development to enable Software/Hardware in the Loop simulation earlier and detect potential design errors before

Openness

DS Solutions

  • [CATIA] Magic Software Architect
  • [CATIA] Collaborative Designer for CATIA Magic
  • [CATIA] Systems Software Production Engineer

Demonstration

 

Software Unit Verification, Integration Test and Qualification Test (SWE.4, SWE.5, SWE.6)

Targeted Users 

  • Software Agile Development Team, ex: Software Engineer, Software Tester, Product Owner, Scrum Master
  • Software Architect participating to Agile Development

Challenges

  • Ensure software development follows a flexible Agile process while maintaining structured development compliance.
  • Enable early defect detection and risk mitigation of software in context of the hardware product
  • KPI: Reduce Software Development & Test Time

Key Values

  • Bridge Agile software activities and architecture development, preventing rapid agile activities to turn into complex technical debt
  • Improve collaboration between architect, developers and testers through seamless integration of test management and software architecture tools
  • Ensure consistent traceability between software requirements, software architecture, software development, and testing, reducing misalignment risks
  • Integrate seamlessly test with hardware-in-the-loop (HIL), software-in-the-loop (SIL), and model-in-the-loop (MIL) simulations

Methods & Best Practices

  • Agile - Architecture alignment protocol, collecting traceability through all phases of software development

Openness

  • Connection to any external solution based on Agile, requirements, tests and traceability ontologies leveraging 3DEXPERIENCE iPaaS (Integration Platform as a Service)
  • FMI (Functional Mockup Interface) for software virtual simulation

DS Solutions

  • [CATIA] Magic Software Architect 
  • [CATIA] Magic Magic Agile Governance Plugin
  • [CATIA] Collaborative Designer for CATIA Magic
  • [CATIA ] System Traceability Analyst
  • [ENOVIA] Connected Software Engineer
  • [CATIA] Systems Simulation Analyst

Demonstration

1. Agile Software Development & Test

 

.2. Software co-simulation in multi-disciplinary product context

 

Systems Integration, Qualification & Validation (SYS.4, SYS.5, VAL.1)

Targeted Users 

  • Test & Validation Engineering
  • Systems Engineer
  • Project Manager
  • Quality & Compliance Manager

Challenges

  • Reduce late-stage defects and costly rework by detecting integration issues early through continuous testing & validation with use of simulation
  • KPI: Reduce Product Integration & Validation Time, Reduce Cost related to Physical Prototypes, Avoid Warranty Cost related to recalls

Key Values

  • Define Validation Strategy and monitor its execution, across dedicated V&V KPIs (Cost, Accuracy/Fidelity, Duration)
  • Manage End-to-End Requirement in the Loop Validation to detect ambiguous, incorrect, missing, or conflicting requirements at design stage and to automate test generation and check embedded software code complies with its specifications at integration phase.
  • Unify Virtual & Real Test Data Management regardless the type of Tests, (simulation, physical prototypes) from Vehicle Level to System and Component Level
  • Capitalize and re-use Test methods with a common libraries per disciplines and per performances
  • Unifying Virtual and Real  Test to accelerate the transition toward Virtual Validation

Methods & Best Practices

Openness

DS Solutions

  • [SIMULIA] Test Manager
  • Domain-dedicated Virtual Test, example 
    • ADAS/AD: [CATIA] SCaNeR
    • Multi-physics virtual integration testing (Energy, Dynamics, ...): [CATIA] Dymola
    • Integration of software source code management : [ENOVIA] Connected Software Engineer
  • [CATIA] STIMULUS
  • [CATIA] Systems Intelligence Analyst (Controlled availability)
  • [NETVIBES] Data Sciences Experiences 

Demonstrations
 

1. Vehicle Test Plan & Results

 

2. Requirement in the Loop & Embedded Software Simulation

 

3.  Virtual & Real Tests Management (WLTP example)

 

 

 

Systems Governance

End-to-End Traceability for Audits & Compliance (SUP.10)

Targeted Users 

  • Project Manager
  • Quality & Compliance Manager
  • Systems/Software Architect/Engineer
  • Test & Validation Engineer

Challenges

  • Products complexity  involving multiple disciplines (“mecha/soft/tronics” products),  managed in fragmented “siloted” tools, formats and multiple sources of data

  • KPI: Increase Quality while decreasing Time To Market  (global view on engineering activities completeness), Reduce Time/Cost related to Compliance

Methods & Best Practices

Key Values

  • Streamline information flow from requirements to detailed design and test activities, enabling a global view of project deliveries and collaborative reviews

  • Trace engineering deliveries along development cycle, enabling impact analysis for engineering changes

  • Accelerate time for regulations & standards compliance (examples: ASPICE, ISO26262, UNECE R156) with requirements coverage analysis

  • Automate report generation and traceability matrix for quality audits or certification

Openness

  • Connectors  to multiple tools,  formats and  data sources, extensible through iPaaS technology

DS Solutions

  • [CATIA] Systems Traceability Analyst 
  • [CATIA] Report Template Administrator 
  • [CATIA] Report Producer 

Demonstration

 

 

Configuration Management  (SUP.8)

Targeted Users 

  • Configuration Manager
  • Hardware/Software Product Release Engineer

Challenges

  • Manage Software / Hardware compatibility to comply to new standards for SOTA/FOTA homologation (examples: RxSWIN and UN R156)
  • Establish and maintain control of configuration items across all lifecycle phases
  • KPI: Reduce Time/Cost related to Compliance, Decrease warranty cost gue to Software/Hardware integration/compatibility issues

Key Values

  • Manage hardware and software deliveries and configuration  in an unified configured multi-disciplinary Bill Of Material
  • Avoid misalignment and inconsistency in configurations that could lead to costly integration or validation issues
  • Multi-Supplier Collaboration: Support distributed teams and suppliers by enabling robust and auditable configuration management processes
  • Ensure traceability of changes and configuration re-use
  • Support efficient configuration audits and status for ASPICE compliance

Openness

  • Integration Software Builds from SCM (Software Come Management) tools (example: Git, SVN) into the product Bill of Material with ENOVIA Connected 

DS Solutions

  • [ENOVIA] Connected Software Engineer
  • [ENOVIA] Product Release Engineer

Demonstration

 

 

 

Risk, Project and Change Request Management (MAN.3, MAN.5, SUP.10)

Targeted Users 

  • Project Manager
  • Quality & Compliance Manager

Challenges

  • Align project management and quality management processes with engineering deliveries 
  • Easily identify and track change request to identify, analyze, and mitigate project risks proactively

Key Values

  • Align program / project milestones, resources, tasks & deliverables with ASPICE-compliant processes
  • Track project progress, risk status, and change management activities
  • Manage change request, change impact analysis and change implementation tracking in a unified environment

DS Solutions

  • [ENOVIA] Project Manager
  • [ENOVIA] Risk Manager
  • [ENOVIA] Change Manager

Demonstration

 

References

https://r1132100503382-eu1-3dswym.3dexperience.3ds.com/community/swym:prd:R1132100503382:community:4GJPS8QmTuC4wF8BSLitkw?content=swym:prd:R1132100503382:wikitree:5WdPObZ6Rk-yJZQ3EUXfYQ

 

THANKS !

Thanks to the contributors of this practice:  @AD @EC  @AS @RV @SR @RG @DG @HA @GF @FM  @JL  @GB