Functional Value
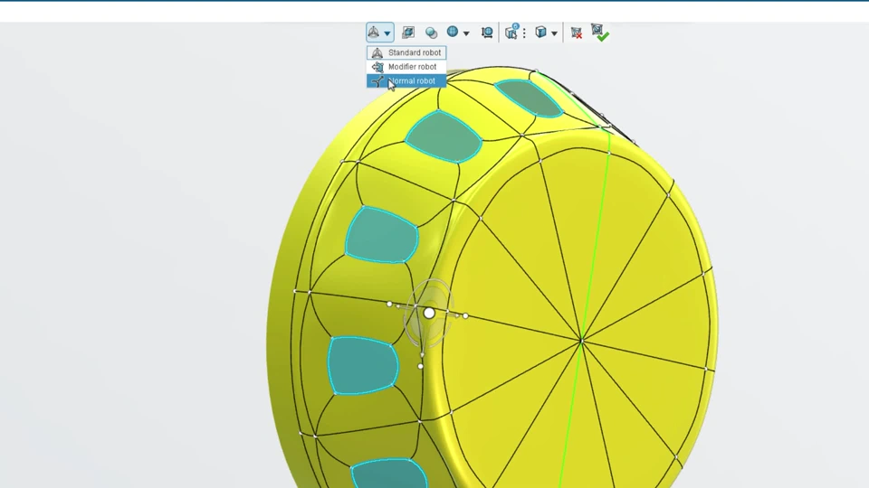
The new Wrap command projects open or closed sketch profiles onto one or more target faces. Quickly create complex subdivision geometry with the ability to select multiple mesh entities and move each of them normal to the selected surface. Detail assembly components with clarity and communicate key assembly instructions with exploded view capabilities.
User Experience Value
The redesigned xDesign landing page, which has been available to students since R2025x FD02, is now available for makers and commercial users. Importing files is now faster and more efficient. Protect your work from unexpected interruptions by automatically saving progress when a disconnection occurs.
