[SOLIDWORKS] SOLIDWORKS Design Premium

Functional Value

Collaborate easily, and work with vendors and partners using the same SOLIDWORKS Design version by being able to install multiple SOLIDWORKS Design versions on the same system. Ensure drawing accuracy and consistency by linking PLM attributes to BOM Table columns directly enabling automatic sync with the attributes on the 3DEXPERIENCE platform. Avoid costly mistakes and delays by always working on the latest revision to ensure accuracy and prevent downstream production issues. Protect design integrity by freezing models to prevent accidental changes. Generate the assembly structure of the new product being designed, and create all the major assemblies, components, subsystems, key/critical parts, etc. that must be developed/designed in order to complete new design.

User Experience Value

Enable faster, error-free data management and navigation with the new Content Explorer app, offering an intuitive, Windows-like browsing experience. Simplify admin workflow by letting CAD

I
Ensure consistent dates by applying a single ISO 8601 (Y-M-D) date format across SOLIDWORKS and all 3DEXPERIENCE apps

I
Add or remove Display Data Marks directly in the ConfigurationManager

I
Simplify content discovery and management with Content Explorer

I
Ensure accuracy and consistency through direct linking BOMs to platform attributes

I
SOLIDWORKS Design automatically opens documents with the latest revision of all first-level references from the 3DEXPERIENCE platform

I
Activate the included 3DEXPERIENCE Platform directly from SOLIDWORKS through an in-context email reminder

I
Improve standards consistency and reduce 3DEXPERIENCE Connector disruptions by letting admins manage bookmark-based File Locations directly in Settings Administrator

I
Improve traceability and enforce standardization by assigning Enterprise Item Number (EIN) inside the new Enterprise Item Number tab in the New Part dialog

I
Prevent accidental overwrites and protect design history with the new "Always create iterations at Save to 3DEXPERIENCE" setting option to enforce "Keep previous iteration" in the Save to 3DEXPERIENCE dialog as default behavior

I
Manage and publish materials as Platform-managed objects directly from SOLIDWORKS using the Material Definition App

I
Install multiple versions of SOLIDWORKS Design and choose when you want to update them

I
Gain insights into advanced functionality with in-context notifications and feature creation assistance

I
Leverage the power of AI to help analyze and resolve errors found in your part models

I
Use "Esc" to quickly cancel long running Mirror and Import Diagnostics commands

I
Find and open Filters faster by accessing them from the 3DSearch tab in the Open dialog and from Recent Documents

I
Keep working in SOLIDWORKS while large non-SOLIDWORKS models, such as STEP or IGES, import in the background

I
Accelerate large-assembly workflows and reduce save-time delays with optimized Save behavior for 3DEXPERIENCE assemblies opened in Large Design Review (LDR) mode

I
Improve sketch robustness and reduce rework by applying a relation to multiple sketch entities as a single “Relation Group”

I
Reduce dimensioning errors and improve clarity by using ordinate dimensions in 3D MBD

I
Set the same Component Reference number for identical component instances with one click

I
Maintain a uniform display of thread descriptions in MBD and 2D Drawings with a new option in Document Properties to show the full thread description in both MBD and 2D Drawings

I
Create standards-compliant drawings with greater confidence using improved weld symbol support aligned to AWS A2.4:2020

I
Control whether Graphic Bodies appear in drawing views using a new Document Property setting

I
Export SOLIDWORKS Design drawings to DWG/DXF with 2D views preserved as component and sub-assembly blocks

I
Enable ECAD–MCAD cloud collaboration directly in the main SOLIDWORKS window with the new 3DEXPERIENCE Collaboration task pane

I
Experience a more realistic version of your model directly within SOLIDWORKS with improvements to the Flatten Floor feature within the Edit Scene functionality

I
Gain more control over creating realistic appearances by adding textures to Metallic, Transparency, and Normal parameters, and enabling Bump Maps for DSPBR materials in SOLIDWORKS

I
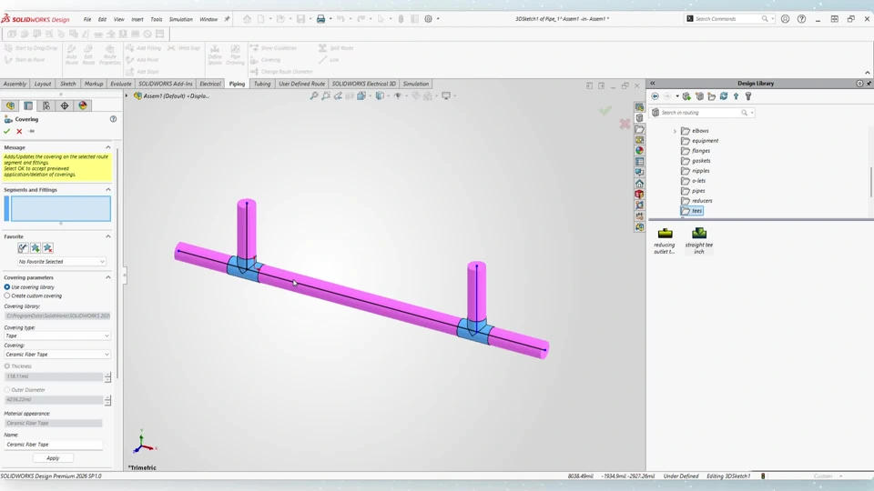
Apply coverings across fittings automatically and save valuable design time