Functional Value
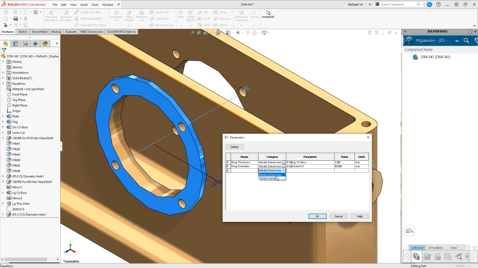
Create and expose SOLIDWORKS model parameters for use in Design Exploration Study by simulation engineers. This will allow the same models to be stressed again automatically after geometry parameters are updated.
User Experience Value
Speed up your design workflow by opening and using graphical view of models coming from CATIA apps connected to 3DEXPERIENCE Platform. Enhancement to Batch Upload feature brings greater flexibility and control when saving from disk to the platform. User can now specify more than one folder and which collaborative spaces to save folder content.
