Our Favorites
- Speed up design by eliminating the need to pick and click through commands with the Command Predictor
- Accelerate assembly design by copying components along with advanced and mechanical mates
- Improve communication to manufacturing with sheet metal bend notches
- Create smoother, more aesthetically pleasing designs with the Continuous edge blend option for variable fillets
- Speed up large part and assembly design with the ability to defeature individual parts based on their silhouette
- Gain more insight into your assemblies with the ability to include 3DEXPERIENCE platform properties in Assembly Visualization
More Effective Collaboration and Cloud Data Management
[ENHANCED] Easier Onboarding for Turkish Speakers ⭐
Description: Enhanced user onboarding with more intuitive and efficient workflows for Turkish-speaking users on the 3DEXPERIENCE platform.
Benefit: Significantly improve the usability for Turkish-speaking users, facilitating a more intuitive and efficient workflow.
[ENHANCED] Learn Interactively (for New Users) ⭐
Description: Explore new Quick Tours (QTs) on advanced topics like product lifecycle management and configurations.
Benefit: Learn the 3DEXPERIENCE apps interactively to help you quickly understand basic functionality and concepts.
[ENHANCED] Collaborate effectively ⭐
Description: Use bookmarks to save SOLIDWORKS inspection files directly to the platform, improving collaboration and data management.
Benefit: Easily save SOLIDWORKS inspection files and deliverables to the 3DEXPERIENCE platform using bookmarks.
User Experience
[NEW] Command Predictor⭐
Description: By taking advantage of the power of AI, the Command Predictor predicts the tools that are most relevant based on the tools you used in the current SOLIDWORKS session.
Benefit: Save time when searching for tools that you are likely to use next, resulting in more time for design.
Assemblies
[ENHANCED] Copying Components Along with their Advanced and Mechanical Mates⭐
Description: Copy assembly components along with their associated advanced and mechanical mates.
Benefit: Speed up assembly design with the ability to repurpose existing components and their associated mates.
[ENHANCED] Creating a SpeedPak Configuration at the Top Level of Assemblies
Description: Add a SpeedPak configuration at the top level of assemblies without needing to modify subassemblies.
Benefit: Using a SpeedPak configuration is a great way to speed up the performance of a large assembly. Now you can create a SpeedPak configuration at the top level of an assembly, saving you the effort to create SpeedPak configurations of individual subassemblies.
[NEW] Interference Detection in Large Design Review Mode
Description: Check interferences while in Large Design Review mode, the fastest way to open and interrogate a large assembly.
Benefit: Perform interference checks in Large Design Review mode to ensure there are no fitment issues before going to manufacturing.
[ENHANCED] Improved Performance When Calculating Mass Properties
Description: Accelerate the calculation of mass properties for assemblies by using previously calculated values for parts and bodies.
Benefit: Save time when checking Mass Properties, especially the center of gravity and weight of a large assembly.
[NEW] Control Component Display States at the Top Level of Assemblies with a Table
Description: Hide or Show a component's Display State at the top level of an assembly using a configuration table.
Benefit: In assemblies with multiple display states, you have more flexibility and control over Hide/Show of components by using the new Display State Table.
[ENHANCED] Leverage 3DEXPERIENCE Properties Directly in Assembly Visualization⭐
Description: Assembly Visualization allows you to assign a color to a property value, select new properties, and roll up or roll down components. Properties can now come from within the SOLIDWORKS model or from the 3DEXPERIENCE platform.
Benefit: The ability to assign a color to a property value helps you instantly interrogate your assemblies to find out information available through the 3DEXPERIENCE platform, such as which components have a specific lock status, maturity level, CAD format, and more. Add custom properties including vendor, cost, and expected delivery date.
Parts, Sketches, and Features
[NEW] Sheet Metal Bend Notches⭐
Description: Create notches across bends in flattened sheet metal parts.
Benefit: Bend notches help manufacturers determine where to put the press brake and allow corners to bend more cleanly with less metal distortion.
[ENHANCED] Smoother Transitions for Variable Size Fillets⭐
Description: For variable size fillets, you can create continuously blended fillets with the Continuous Edge Blend option.
Benefit: Create a much smoother transition along the edge resulting in a more aesthetically appealing look.
[NEW] Defeature Silhouette Method for Parts⭐
Description: In previous releases, the Silhouette defeature method was available only for assemblies. For single body and multibody parts, you can use the Silhouette defeature method to create a highly simplified part and make it associative to the parent part.
Benefit: Simplifying complex parts helps speed up large assembly design as there is less detail on the parts.
[ENHANCED] Reattach Dangling Dimensions and Relations
Description: When sketch relations go dangling due to missing references in your model, you can use the functionality in the Display/Delete Relations PropertyManager to repair them quickly. Use Find Replacement to fix dangling relations in a sketch. Repair All Dangling to automatically fix all dangling relations, and Auto Repair Sketch Relation or Dimension to repair the selected dangling relation from the context toolbar.
Benefit: Fix dangling sketch relations faster so you can get on with design with the assurance that your design intent is intact.
Routing
[ENHANCED] More Refined Flattened Harness Drawings
Description: Create a flattened harness drawing with more refined results and an improved workflow. Improvements include:
Show/Hide Flatten Route Items: An option to show/hide Leader lines in connector
tablesQuantity Display in Balloons: Display quantity in connector balloons, similar to wire
balloonsColumn and Row Formatting: Prompt users to apply formatting changes for columns
and rows in other tablesTable Updates: Prompt users to apply updates to all tables in the drawing
Formboard Frame Visibility: An option to show/hide the formboard frame in the Flattened Items PropertyManager
Benefit: Flattened harness drawings are critical for manufacturing. Refinements made to the harness drawing workflow speed up the creation of the finished drawing and ensure accurate communication to manufacturing.
2D Drawings and Detailing
[ENHANCED] BOM Quantity Override for Detailed Cut Lists
Description: In the Bill of Materials PropertyManager, you can choose an option for Detailed Cut List to use the BOM quantity in weldments. When you select the option Calculate quantity using BOM quantity, the software takes the property that you select in the BOM quantity list and uses the value as the multiplier. If you clear the option, the BOM table displays the quantity as the number of instances.
Benefit: BOM quantity override for Detailed Cut Lists provides more flexibility in BOM creation with the ability to display total length as a quantity for a cut list item.
3D Dimensioning and Tolerancing
[NEW] Create DimXpert Dimensions from Sketch and Feature Dimensions
Description: Create DimXpert dimensions from Sketch and Feature dimensions. The new option, Insert Dimensions, enables you to select Sketch and Feature dimensions to be used as DimXpert dimensions.
Benefit: Use your sketch and feature dimensions as DimXpert dimensions making them available in 3D dimensioning and tolerancing, rather than creating a completely new DimXpert dimension.
Photorealistic Rendering
[NEW] Fast Render Mode for SOLIDWORKS Visualize
Description: SOLIDWORKS Visualize offers Fast mode rendering with the Stellar render engine, providing real-time interactive rendering for both the Visualize viewport and offline renders. It uses the Vulkan ray-tracing API and Deep Learning AI technology to achieve real-time ray-tracing performance, making it ideal for next generation video cards and high resolutions.
Benefit: Take advantage of Deep Learning AI technology and advanced ray tracing to achieve faster renderings leaving time to create more incredible renderings.
[NEW] Photorealistic Rendering with SOLIDWORKS Visualize API
Description: Using the SOLIDWORKS Visualize API, you can create custom functionality for photorealistic renderings of SOLIDWORKS models.
Benefit: This API, available through the SOLIDWORKS Visualize Add In, allows you to either render SOLIDWORKS documents directly or convert them into Visualize project files.
[NEW] Faded Ground Option for SOLIDWORKS Visualize
Description: By enabling the Faded option under Ground Shadow Catcher, you can hide the ground without removing the lighting implications that the ground has on the model itself. The model still retains the lighting effect reflected off the ground, but the ground is removed from the rendering. This reduces the time you spend post-processing your content and delivers renderings that can be used in a wide variety of applications.
Benefit: Expand your creative possibilities and simplify post-processing workflows with the new Faded Ground option.
Administration
[NEW] Licensing Support for SOLIDWORKS CAM, SOLIDWORKS Inspection, and SOLIDWORKS MBD Add-Ins
Description: If you own licenses for SOLIDWORKS CAM, SOLIDWORKS Inspection, and SOLIDWORKS MBD, you can enable them to run in SOLIDWORKS Connected.
Benefit: The add-ins install automatically, making these tools readily available within SOLIDWORKS Connected.
Simulation
[ENHANCED] Pin Connector
Description: Improve the solution performance of all studies when using the distributed Connection Type for pin connectors.
Benefit: Increase the accuracy of simulation studies using the improved pin connector
[ENHANCED] Handling of Large Models
Description: Accelerate study setup times with the new UI option to exclude everything except selected bodies. Concentrate on what is important by removing parts or bodies excluded from the simulation study.
Benefit: Easily set up large models and select boundary conditions with a clean display.
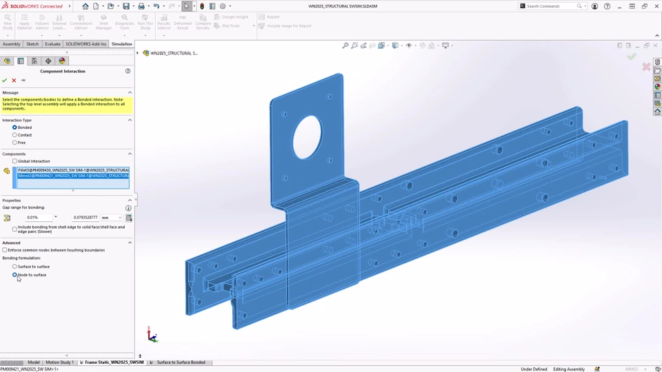
[ENHANCED] Node-to-Surface Bonded Interactions
Description: Avoid gaps between surfaces in Mid Surface mesh studies. Experience enhanced offset bonded interaction to improve contact results accuracy for linear static, linear dynamic, frequency, buckling, fatigue, design scenario, and pressure vessel studies.
Benefit: Perform more accurate simulation studies and solve faster.
[ENHANCED] Surface-to-Surface Bonded Interactions
Description: Improve the accuracy and performance of cylindrical, spherical, and conical surfaces for all linear studies with enhanced surface-to surface-bonding.
Benefit: Enjoy improved usability without sacrificing accuracy.
[ENHANCED] Mesh Performance Improvements
Description: Enjoy enhanced meshing performance in studies with numerous identical parts featuring curved surfaces, using a high-quality mesh.
Benefit: Speed up the meshing of large assemblies that contain repeated parts.
Note: for complete list of what's new in SOLIDWORKS 2025x GA, please click this link
