[SOLIDWORKS] 3D SheetMetal Creator

Functional Value

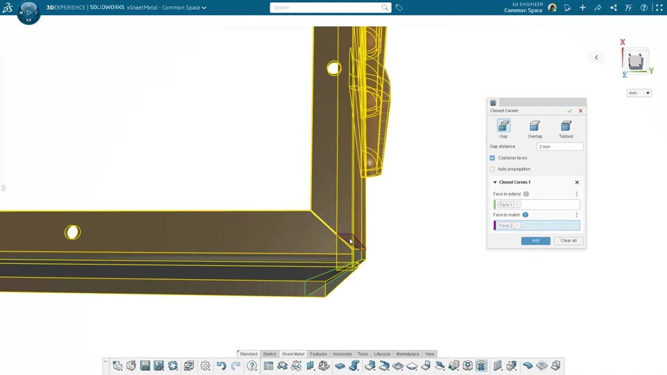
Ensure compliance with industry standards, create elevated customer experiences and increase structural integrity of your sheet metal parts by using library of standard hole features and "tight corner" wall fit. Speed up your design process to close off the gaps between sheet metal flanges and walls.

User Experience Value

Easily validate all sheetmetal part bend parameters from a single bend table.

Improve your design experience with ability to visualize folded and un-folded state of your sheet metal design side-by-side.

I
To ensure a watertight seal and optimize the structural integrity of sheet metal design, any gaps between overlapping flanges must be closed off. Close Corner feature eliminates the manual process of extending the flanges to close the gaps.

I
The new Bend Order feature enables you to view both the folded and flat states of a sheet metal part, along with key information such as bend order, direction, angle, radius, K-factor, and more, in a tabular format. Additionally, the Bend Order table allows you to modify the bend order and rename bends as needed.