Functional Value
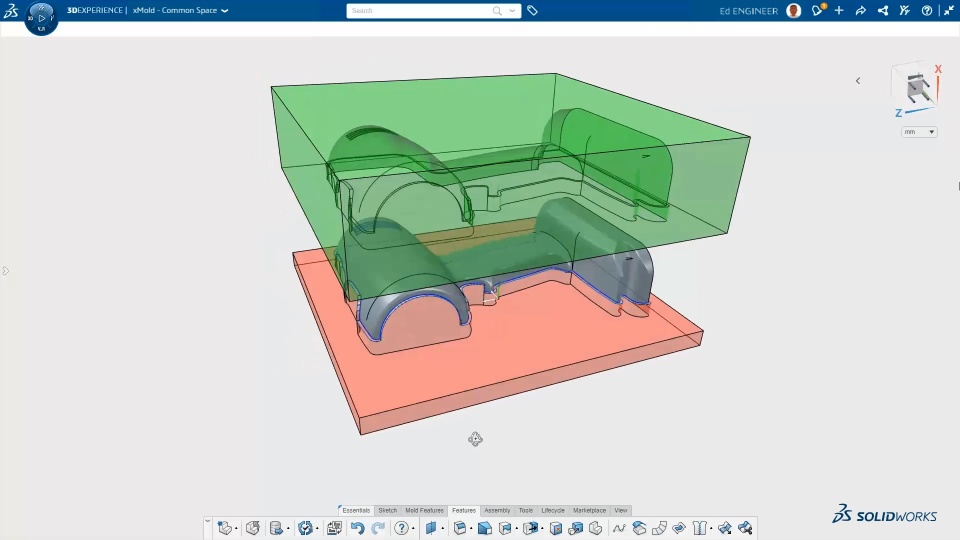
3D Mold Creator provides specialized and automated mold design functionality which significantly speeds the creation of mold core, cavity and inserts. By referencing the design model directly, the mold updates with any changes to the design model. Check for draft and undercuts to ensure proper mold function and eliminate mold lock up. Compensate for plastic shrinkage by scaling the part. Automatic creation of parting lines, shutoff surfaces, parting surfaces and mold splitting not only speeds mold design, but also ensures the mold is more robust to changes late in the design cycle. Finally, parts can be output for manufacturing and other downstream needs.
User Experience Value
3D Mold Creator provides users with easy-to-use yet powerful functionality for the design of mold core, cavity and inserts in a browser-based environment. The user interface guides users step-by-step through the mold design process, which helps new users get up to speed designing molds more quickly, and speeds everyday use for experienced users.
