Functional Value
Modeling - New connection options (e.g. rigid elastic in connector behavior, distributing vs. kinematic couplings in connector and virtual bolt) to improve the connection modeling flexibility
Scenario - Improved modeling capabilities for including manufacturing effects, pre-loaded sub-assemblies, from previous simulations in downstream applications (e.g. multi drop test) to accurately capture history dependent simulation use cases
Scenario – Support of hydrostatic pressure, regular load condition for pressure vessel simulations
Durability - Verity line weld support for solid models
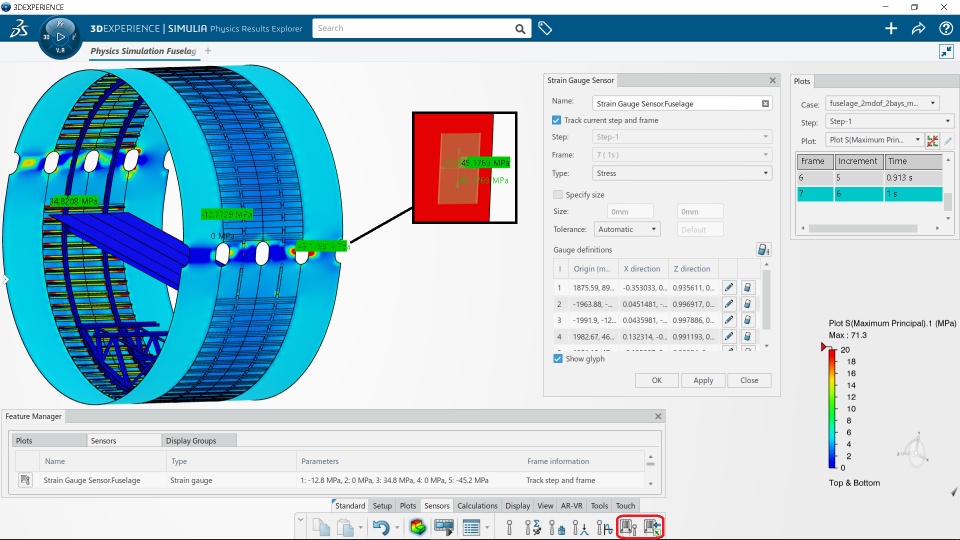
Post-Processing - Virtual Strain Gauge creation tool to define and output simulation results consistent with standard physical test measurement methods, and help determine best strain gauge locations for test
User Experience Value
Modeling - More options (e.g. search domain) provided for the fastener creation automation using data coming from the CATIA Fastening app
