[SIMULIA] Simulation Collaborator

Functional Value

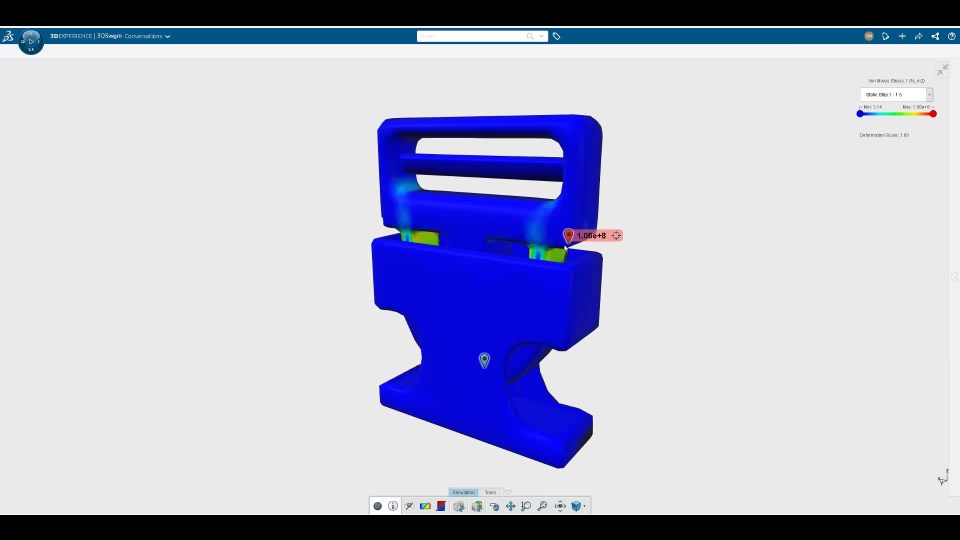
Enable collaboration by publishing of simulation results from 3DPlay Dashboard widget to my3DExperience V+R 3DEXPERIENCE Swym community

​​​​​​​