[SIMULIA] Durability and Mechanics Engineer

Functional Value

Efficiently create models of formed components using CATIA quick formability feature to initialize shell section thickness

 

Create high fidelity FE models including triangle/tet meshes with improved meshing capabilities by adding the mesh type as a user parameter

 

Simulate aging of battery electrodes with additional material parameters defining aging properties of materials

 

Simulate ultra-performant products with new-generation multi-scale materials and manufacturing methods

 

Build large assemblies of symmetric components efficiently with the ability to mirror a half symmetry FEM including connections

 

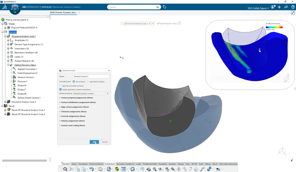
Enhance dynamic explicit procedure accuracy involving contact with the support of precise contact through geometry based corrections

 

Enhance accuracy of structural simulations by including manufacturing effects with initial hardening conditions

 

Create high fidelity FE models including triangle/tet meshes with improved meshing and remeshing capabilities by adding the mesh type as a user parameter (Default, Auto, Map)

 

Easily produce high quality surface and volume mesh connections with the new functionality to merge nodes between a 2D and 3D mesh and to make the condensation persistent

 

Simulate ultra-performant products with new-generation multi-scale materials and manufacturing methods with a new FE-RVE modeling capability for simulating complex material micro-structures in representative volume elements

 

Efficiently create models of formed components using CATIA quick formability feature as initialization for shell sections thickness definition

 

Build large assemblies of symmetric components efficiently with the ability to mirror a half symmetry FEM including connections

 

Simulate aging of battery electrodes with additional material parameters defining aging properties of materials

 

Significantly decrease calibration time for complex material models using a new AI/ML surrogate model capability in the Material Calibration app

 

Enhance accuracy of structural simulations by including manufacturing effects with initial hardening conditions

 

Enhance dynamic explicit procedure accuracy involving contact with the support of precise contact through geometry based corrections