[SIMULIA] Composite Structures Analysis Engineer

Functional Value


Enhance vehicle safety workflows with the availability of integrated section output definition and results visualization 
Reliably investigate durability of welded structures using British Standard BS7608 methods 
Assess complex structural vibration induced fatigue cases with multi-channel frequency based vibration fatigue 
Enhance modelling of heat transfer effects in thermal engineering applications with the addition of cavity radiation definition 
Improve the accuracy of structural simulations with the ability to define initial hardening condition from an upstream CATIA forming feasibility simulation 
Improve modelling efficiency and re-use with support for defining appropriate element types as part of the model definition

User Experience Value


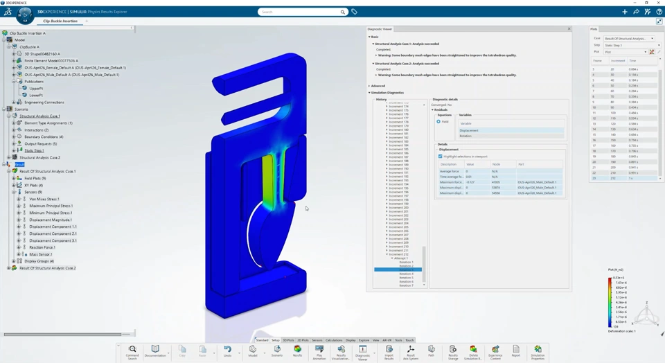
Expedient model diagnostic information loading and display for efficient results analysis and model troubleshooting 
Efficiently assess the load carrying capacity of idealized bolted joints featuring multi-layer definitions

Efficiently assess the load carrying capacity of idealized bolted joints featuring multi-layer definitions

 

Expedient model diagnostic information loading and display for efficient results analysis and model troubleshooting

 

Improve line fastener robustness involving multi-part overlapping scenarios with the availability of enhanced proximity detection techniques

 

Enhance modelling of heat transfer effects in thermal engineering applications with the addition of cavity radiation definition

 

Improve modelling efficiency and re-use with support for defining appropriate element types as part of the model definition

 

Enhance vehicle safety workflows with the availability of integrated section output definition and results visualization

 

Improve the accuracy of structural simulations with the ability to define initial hardening condition obtained from an upstream CATIA forming feasibility simulation

 

Assess complex structural vibration induced fatigue cases with multi-channel frequency based vibration fatigue

 

Reliably investigate durability of welded structures using British Standard BS7608 methods for fatigue design and assessment of steel products