Functional Value
Evaluate durability scenarios reliably with the addition of proven infinite life fatigue algorithms (Prismatic Hull and Dang Van)
Investigate alternate composite designs in the new parametric design study app with composite-based parameters
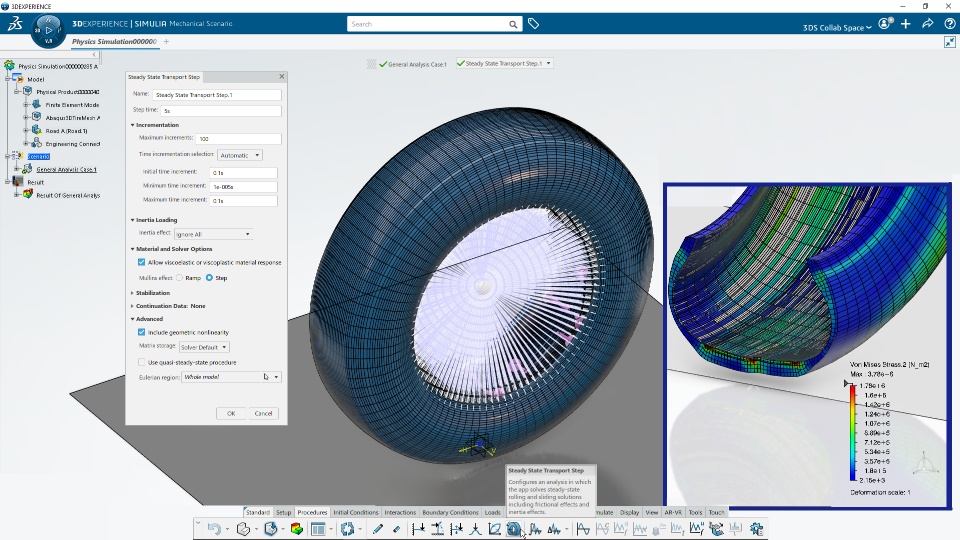
Perform full MODSIM design exploration of tire engineering workflows with the availability of Steady State Transport capability
User Experience Value
Manage multi-step scenario simulations quicker and easier with improved flexibility and efficiency
Diagnose and fix modelling issues quickly and efficiently with automatic detection of unconstrained motion
