Functional Value
CST Studio Suite:
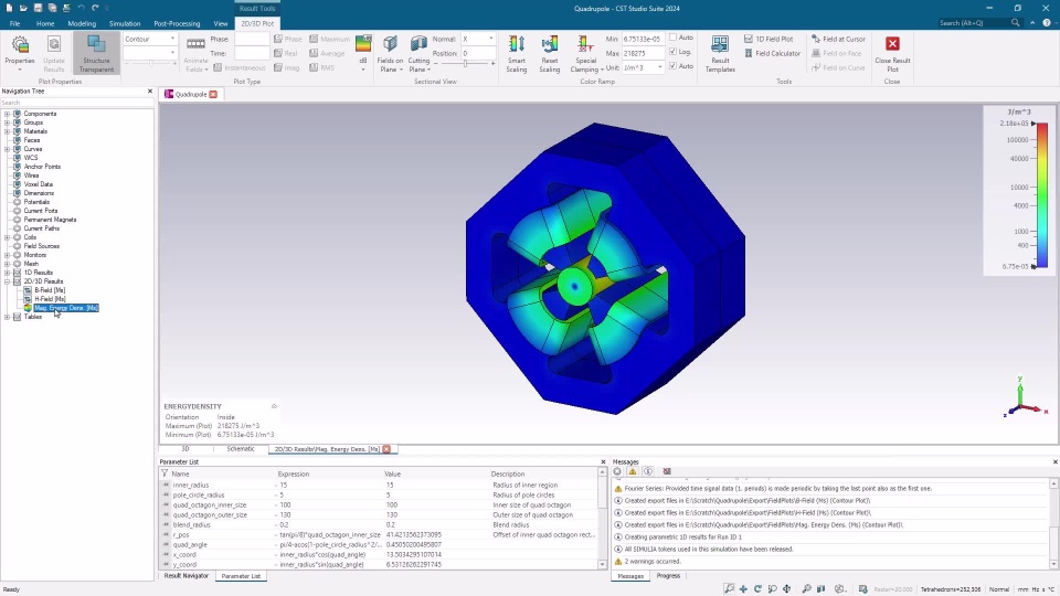
Explore low frequency simulation results easily with the OPERA results integration into CST Studio Suite.
Simulation Manager:
Easily access current token utilization by users through the new Simulation Manager token usage reporting functionality
User Experience Value
Simpack:
Quickly and easily save flexible body information from 3DEXPERIENCE in Simpack by including structural reduced order models in model save through 3DEXPERIENCE connector for Simpack.
CST Studio Suite:
Perform large simulations with High Performance Computing for electromagnetics simulations by adopting Distributed Computing on the 3DEXPERIENCE cloud.
Define seamless model creation and simulation scenario by accessing parameter defined in 3DEXPERIENCE.
Save time and reduce storage requirements by downloading selected cloud compute simulation results via Power'By.
