Functional Value
In Wire EDM Machining apps a new Collar Cut strategy is available to machine flared holes.
User Experience Value
1.The comparison between the machined part and the designed part is up to 10 times faster thanks to the new algorithm bringing great improvements in performance.
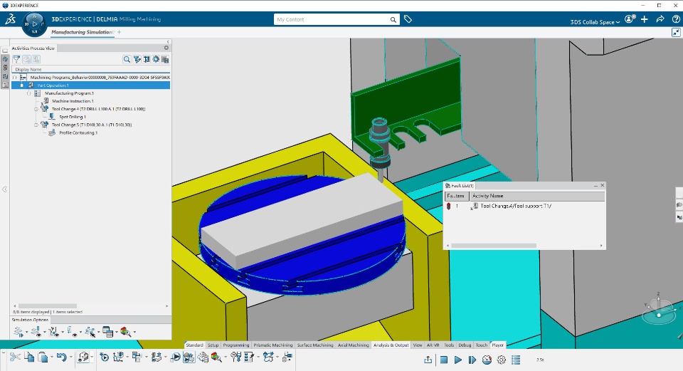
2.Simulate realistic machine moves related to tool change operation to early detect collision at the level of tool path simulation.
