Functional Value
In Wire EDM Machining a new Collar Cut function is available to cut flared holes.
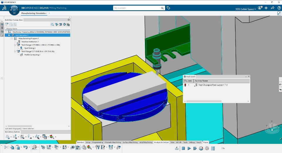
User Experience Value
- The comparison between machined part & designed part is 2-4 times faster with new performance improvements
- Define & simulate realistic machine moves related to tool change point access & part transfer
