[DELMIA] Material Deposition Machine Programmer

Functional Value

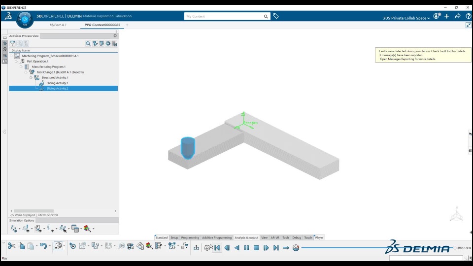
Apply different printing strategies on the body or part. For example, when printing the letter "L", separate strategies can be applied to both the vertical and horizontal paths.

The part is split in several regions on which different printing strategies can be applied