Functional Value
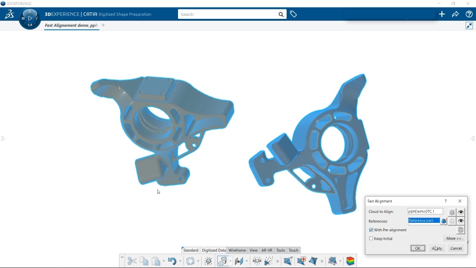
CATIA Imagine & Shape app has been added to the role, enabling full re-styling workflows from Automatic Surface or directly from the mesh. Simplify reconstruction context preparation or metrology control with new best fit command. Rough Offset capability is now keeping history as a standard feature
