[CATIA] Virtual & Real Reconstruction Designer

Functional Value

Save up to 30% productivity for surface reconstruction with new network approach.

Get a new step of efficiency reconstructing technical shapes, thanks to mechanical reconstruction command re-design

I
Mechanical Shape Wizard is now provided as the companion dialog to re-generate mechanical parts from scan data. Sketch From Scan command has also been redesigned to allow press-button workflow and minimize user fine tuning. Check this workflow out in this video sample.

I
Fast alignement speed has been improved a lot, allowing you to find best fit of your scan data onto reference CAD geometry in seconds.

I
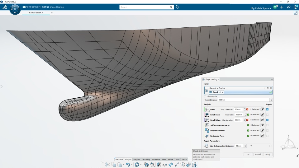
In CATIA Shape Healing, Check & Repair dialog has been re-designed for more clarity and easier fixes iterations