[CATIA] Transportation Designer

Functional Value


1. Produce more Precise & Qualitative detailed design with increased Productivity thanks to the Gap Modeling feature, and by managing precisely the crossing between Bevels
2. Quickly create instances of an object based on an Array Pattern with a new visual modifier
3. Easily perform your shape design variant exploration by navigating between two states of your shape thanks to the Morphing Mesh capability in Imagine and Shape

User Experience Value


1. Gain more freedom and easiness during your sculpting process with the introduction of Mesh Tools in Creative Design Experience
2. Sculpting gets easier thanks to faster access and new accelerators which makes User Interface more productive in ICEM Design eXperience

I
What's new in Transportation Designer Role on R2026x for CREATIVE DESIGN | Reach the most complex and qualitative conceptual shapes required for Automotive creative design, with advanced control & modeling capabilities of Subdivision Surfaces, such as Bevels crossing management, Gap modeling and mesh Tools

I
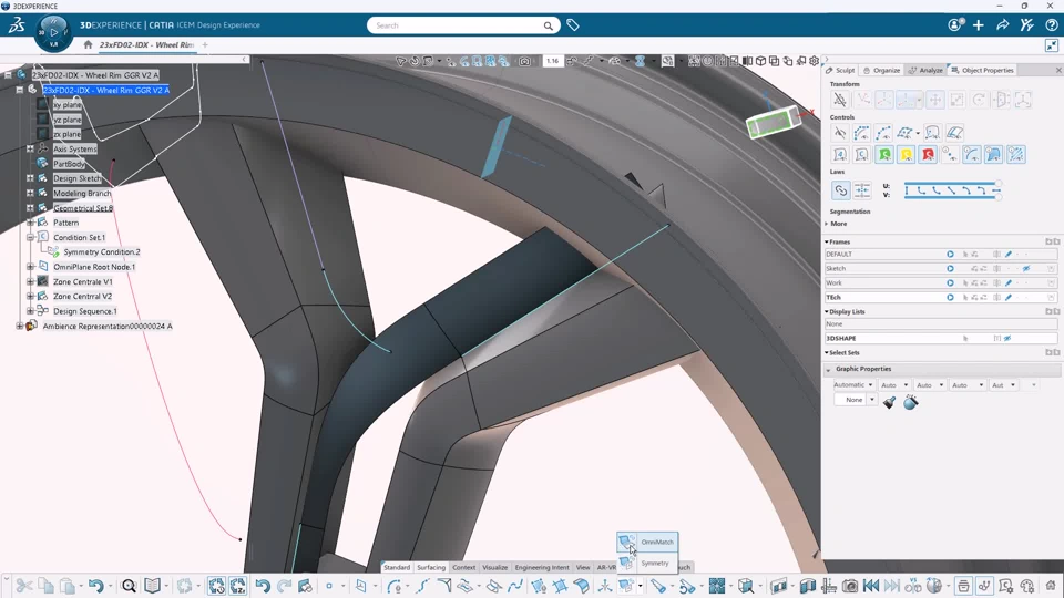
In ICEM Design eXperience | Accessing Sculpting Tools from the Action Bar & LMB Mouse menu You can easily access the sculpting tools through a dedicated command directly from the action bar, and through the center of the Left-Mouse-Button mouse menu, for your preferred tools (Control Points or Segments Points, to be set in Preferences) Get faster during any phase of the modeling process.

I
In ICEM Design eXperience | Prevention of Conflicting Matching or Symmetry Conditions The app prevents over-constrained situations. In the edit mode of an explicit condition, a warning message appears as soon as the explicit condition conflicts with an existing explicit or implicit condition. This behavior will prevent unpredictable results and facilitates the modeling process.

I
In ICEM Design eXperience | Renaming OmniSurf Into OmniShape The OmniSurf command and all related panels are now called OmniShape.

I
In ICEM Design eXperience | OmniShape Features without Projection Respect Support Constraints (since 25xFD03) An OmniShape feature complies with G1 to G3 continuities adopted from the support, even if you deactivate the projection. Coherent compliance with support constraints ensures predictable feature behavior and facilitates the modeling process.

I
In ICEM Design eXperience | Extrapolating Multi-Cell Curves You can now apply extrapolation to the ends of a multi-cells topology curve.