[CATIA] Style & Class-A Modeler

User Experience Value

Usability is significantly improved first by bringing consistency between all dialog UI & behaviors, second by making sure selection filters get automatically relevant, raising a lot selection guidance, meeting user intuition

ICEM Design eXperience application gets leaner through improved performances (three times faster compared to 3DX-R2023xFDs releases, and twice faster compared to 3DX-R2024x Golden release) and a new level of robustness especially after Replace inputs update scenarios

ICEM Design eXperience with 3DX-R2024x FD01 and FD02 releases benefit from many usability improvements
Continuing enriching ICEM Design eXperience features scope for more capacity
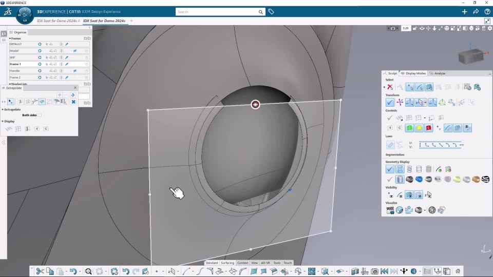
Imposing a continuity to a support surface now gives you the choice to prefer sticking to guiding curve prior to projecting on this support, or vis & versa. This allow nice checking workflow like preparing gaps for detailling of part lines (available since R2024xFD01)
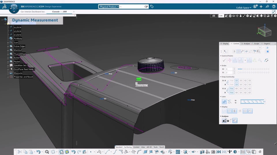
Blend curve offer several ways to tune dynamically G1/G2/G3 continuities Modify panel allow to switch on/off incremental mode while sculpting Mouse warp is now directly accessible from display bar, as well as Z-Buffer preference
OmniFillet With Spine allow asymetrical length/radius values (available since R2024xFD01)
OmniFillet now supports closed ribbon situations and updates accordingly even if the context changes that (available since R2024xFD01)
Refined Tesselation -which can apply on geometry from current edited part- can now also apply on other 3D Parts from the assembly context (available since R2024xFD01)