Functional Value
Enhanced Generative Thin Part exploration capabilities to manage assemblies configuration.
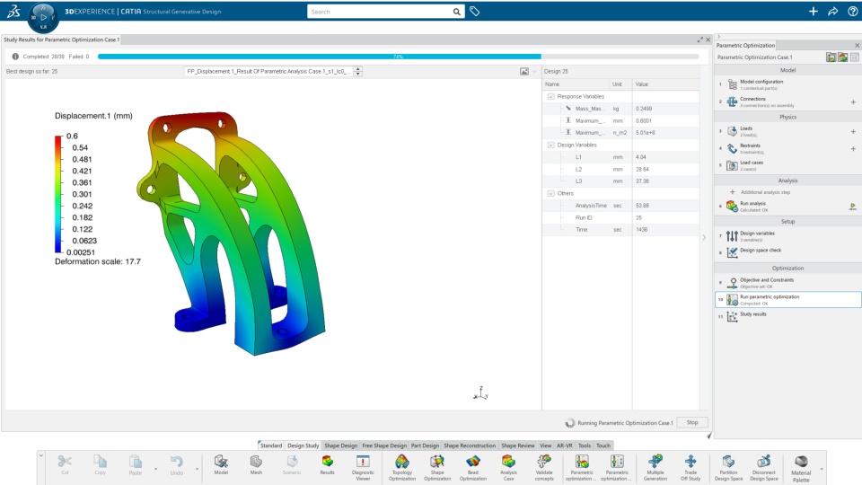
Improved Parametric Optimization experience and capabilities through a dedicated assistant that enables users to perform design improvement in a more efficient manner.
