Functional Value
1- Better management of deformable parts like springs with the ability to describe different states.
2- Adapt your existing sketches to a new context with the automated global scaling.
3- Create 3D from pictures with the Sketch Tracer app, now part of Plant Mechanical Designer.
4- Extended design capabilities on mesh geometry with Close Surface feature.
User Experience Value
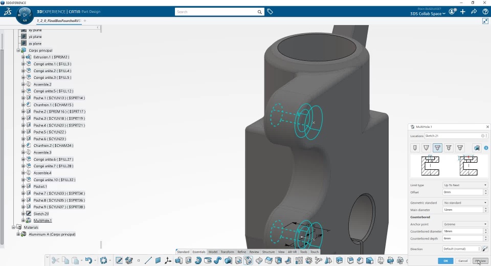
1- Create several hole definitions at once with the new Multi-hole feature.
2- Easily identify closed contours in sketches with a filled shaded view.
