Functional Value
1- Identify design weaknesses and corrective actions for automatic design exploration with the new Design Helper.
2- Create more robust parts with the extension of resilient design strategies.
3- Better management of deformable parts like springs with the ability to describe different states.
4- Adapt your existing sketches to a new context with the automated global scaling.
5- Create 3D from pictures with the Sketch Tracer app, now part of this role.
6- Extended design capabilities on mesh geometry with Close Surface feature.
User Experience Value
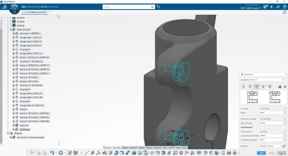
1- Create several hole definitions at once with the new Multi-hole feature.
2- Easily identify closed contours in sketches with a filled shaded view.
