[CATIA] Lattice Designer

Functional Value

1. Design conformal lattice without restriction on the geometrical inputs: several faces and wireframe can now be input for the definition of the conformal lattice.

2. Define the region to infill with lattice by specifying the value of the offset of the outer skin body : a shell is automatically created, and the resulting hollowed volume is used as the region to fill with lattice.

3. Ensure radial symmetry in the creation of conformal lattice in order to keep unit cells patterned around the axis of revolution untrimmed and conforming to the cavity.

I
Video showing the enhancement brought in the CATIA Lattice Design app in release 2025x FD02

I
The image above shows the new panel of the Light Lattice command (image on the right) using the Conformal between faces option. The user can now select multiple geometrical inputs as support of the specification of the conformal lattice.

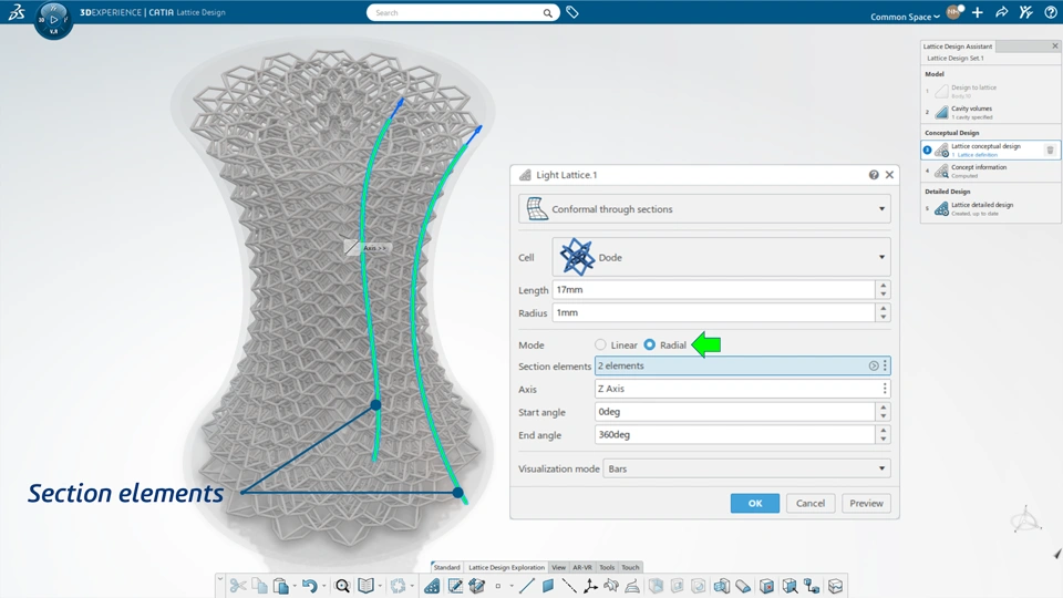
I
The picture above shows the new option for the Conformal trough sections option and the two section elements.

I
The picture above shows the resulting lattice with the unit cells that are deformed during the replication so that the boundary of the each unit cell matches with the inner face of the infilled cavity.

I
The definition of the region to infill can now be defined by an offset of the outer skin body used as input of the Lattice Design set. A shell is automatically created and the resulting hollowed volume is used as the region to fill with lattice.

I
The picture above shows the resulting lattice infill and the solid skin.