[CATIA] Airframe Fastener Engineer

Functional Value


1. Easily define and re-use bead fasteners with company-defined profiles.
2. Automatically define Nut Plate and secondary fasteners stackings in a single operation.

I
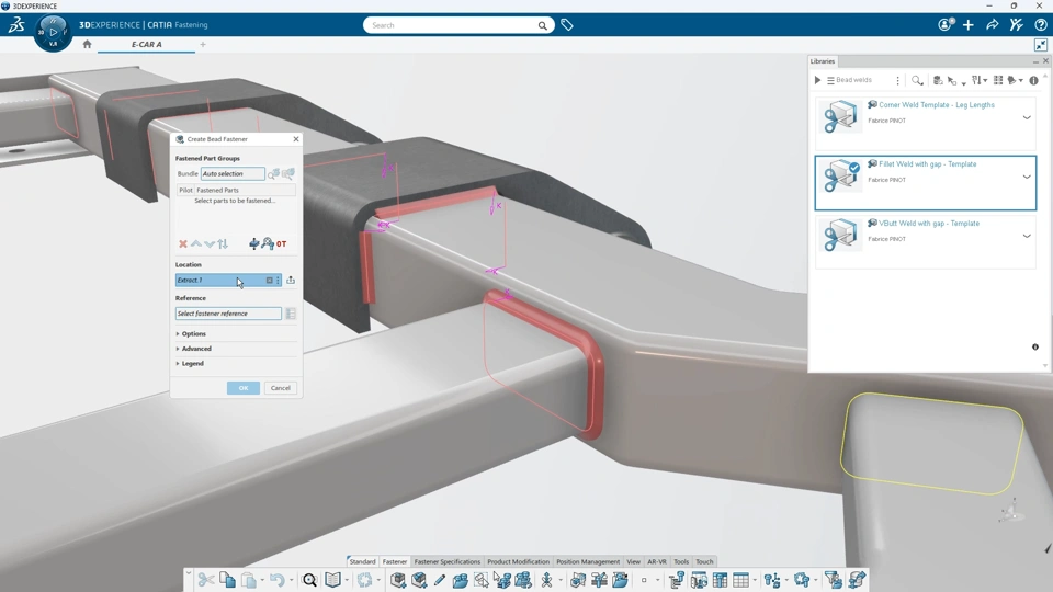
Unified bead fastener creation and modification is simplified by reuse of existing weld templates

I
2 templates are available as startup. Customer can build user-defined templates