[CATIA] Airframe Composites Designer

Functional Value

Import and export composites layup data between design and analysis environments to greatly increase the efficiency of the composites engineering process.

I
What's New in Composites R2021x FD04 Video

I
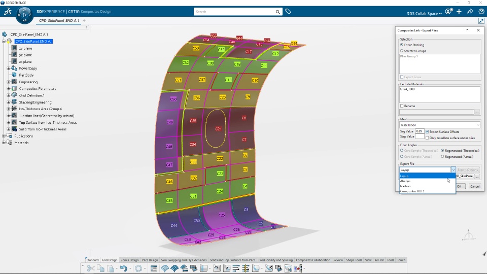
Import Plies, Import Zones and Export Plies commands are now available under the Add/Share menu

I
Import Plies supported in Layup and Composites HDF5 formats, Import Zones supported in Nastran format

I
Layup, Abaqus, Nastran and Composites HDF5 format supported with Export Plies