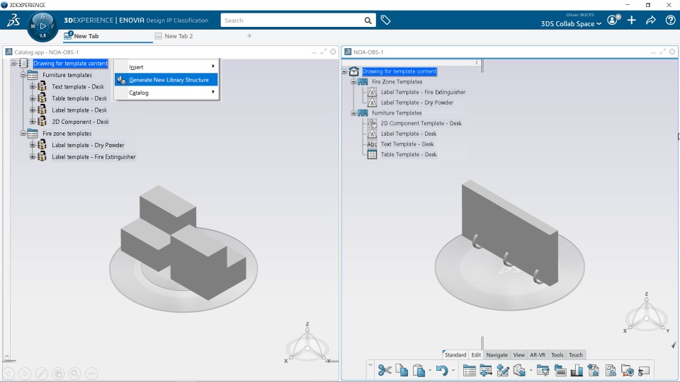
Functional Value
Accelerate library set up and classification from existing catalog architecture
Facilitate views creation in drawing using existing filter created in web apps.
User Experience Value
Easier navigation on 3D and 2D objects from generated drawing elements to facilitate selection.
