Functional Value
In CATIA xGenerative Design :
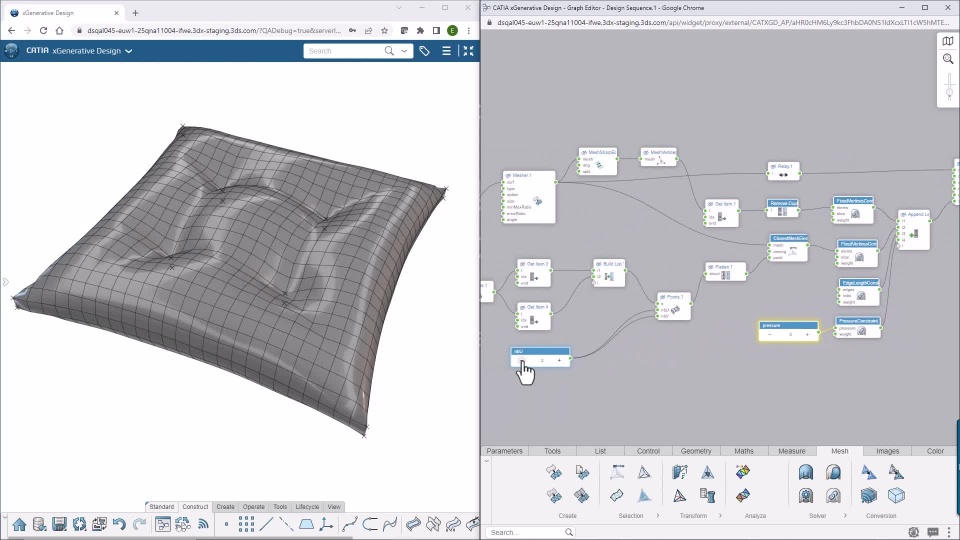
1. Extend shape research with new soft body behaviors for mesh modeling
2. Better manage your libraries of user operators, reorganize the content and edit additional information
3. Computation Performances Improvement:
Gain up to 30% of computation performances on heavy design sequences thanks to multiple optimizations on operators and a global rework of the update engine
