[CATIA] 3D Innovator

Functional Value

1. 3D Annotations & 2D Layout improvements.


2. Define physical properties and appearances with the ability to create custom materials.

User Experience Value

1. Improved efficiency of working with better design manager feedback for common processes.


New Functionality demonstration video

Reuse sketches from existing components efficiently


Use sketch patterns effectively with external and spacing dimensions


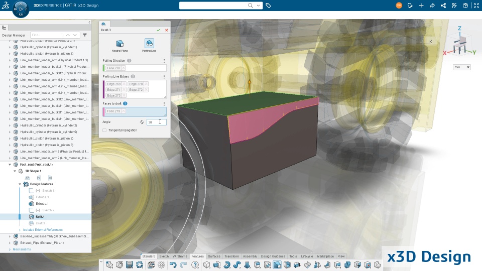
Create advanced drafts easily with parting line


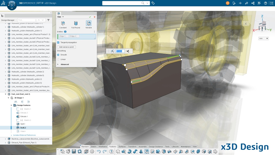
Create advanced fillets easily with variable fillet option


Extract faces and reuse without impacting original surfaces


Flip joint orientations on the fly


Customize existing materials


Handle errors efficiently with easy identification


Rotate models more realistically with gravity rotation

Create flatten view for sheet metal parts