| App Name | 🔰 Beginner | 🛡️ Intermediate | ⚔️ Advance |
|---|
| J | Simulation Model Preparation (Geometry Preparation) |  |  |  |
Structural Model Creation (Pre-Processing) |  |  |  |
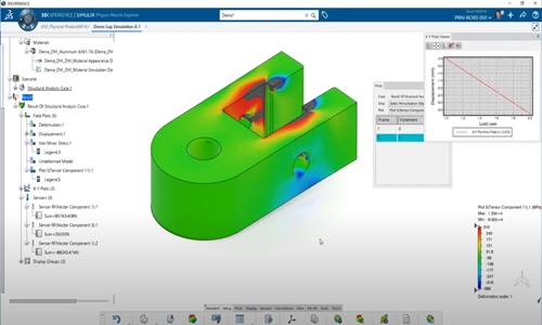
Linear Structural Validation | 
|  |

|
| Linear Structural Scenario Creation |  |  |  |
| Structural Scenario Creation |  |  |  |
| Mechanical Scenario Creation |  |  |  |
Physics Results Explorer (Post-Processing)g |  |  |  |