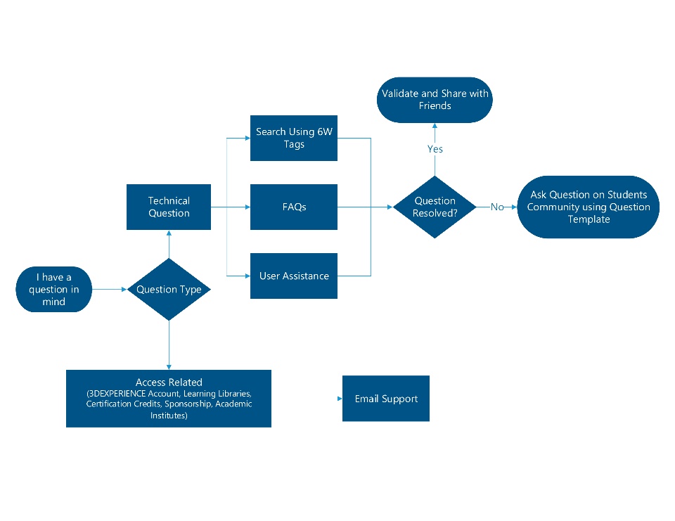
Have a question? Don't worry, we have got you covered, Go through the flowchart 👇 below
📢Click the image below, to expand it and explore it in detail. You can also use the hyperlinks on the objects.
📢Click the image below, to expand it and explore it in detail. You can also use the hyperlinks on the objects.