3DEXPERIENCE R2022x- FD03

 

xApps (xDesign, xShape etc.)

xDesign

  • Create Variable Radius Fillets
    You can now create fillets with a variable radius.
    You can use variable radius fillets where the geometry cannot support the desired radius, or where varying the curvature of the fillet over the length of an edge results in a better appearance/function.

 

 

xDrawing

New App Alert! The xDefine app is now revamped and available as xDrawing, with addition of new features.

  • Creating BOM Tables
    You can find a new command to create Bill of Material (BOM) tables on 3D views and 2D drawings.
  • Creating Drawing Sheets from Templates
    You can create 2D drawing sheets from default templates. You can also save existing sheets as templates and reuse them.
  • Toggle Annotation Plane in Context Toolbar
    You can see the command, Toggle Annotation Plane in context toolbar when you select an annotation.

  •  

 

xFrame

  • Automatic Corner Trim
    You can now use the new Automatic Corner Trim option on every member creation dialog box, to trim the corners of members during the member creation.
    Earlier, member trimming was time consuming and a complex process which is now simplified. 
    Automatic Corner Trim Examples
  • Design Library
    You can now save custom structure section and custom plate profiles in a dedicated standard public collaborative space.
    You can now save custom plates and profiles in a standard collaborative space if it has been created by the platform administrator specifically for this purpose. Then you and your team can efficiently access all the custom plates and profiles.
 

 

xMold

  • Create Features from Feature Sets
    The Create Assembly from Feature Sets command from the Assembly section to create mold from feature sets.
    You can create the mold from the feature sets.

 

xShape

  • Use xDesign Commands in xShape
    You can use xDesign's modeling commands in xShape without switching apps if you are licensed for both 3D Sculptor and 3D Creator roles. Otherwise, these commands are disabled.
    This helps you to take your design from conception through completion without switching between the apps.
  • Scale by Bounding Box
    Now you can scale a primitive, during the process of defining or inserting it, using the "Scale by Bounding Box" command.
    Previously, when inserting a primitive in a new physical product, you had no size reference to start with- You had to scale the part using another command.
    Now you can scale a primitive during the process of defining or inserting it, and scaling can be different for each axis.

 

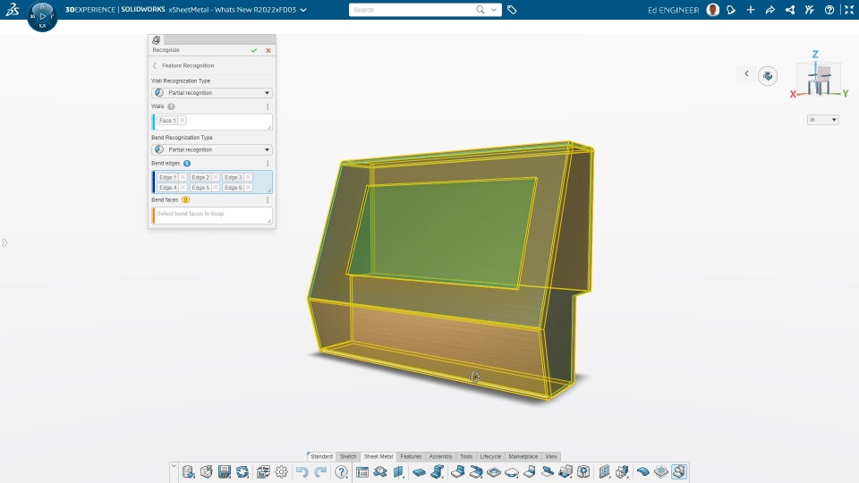
xSheetMetal

  • Enhanced Recognize Feature
    The Recognize feature is enhanced to recognize solid bodies and surface bodies, and convert them to sheet metal bodies.
    It can now recognize more body types than previously possible.

 

Common for all xApps

  • Gravity Preference When Rotating Models
    You can specify the rotation behavior of your model using the Rotation option in the Common Preferences.
    The default rotation for models in the 3D area, is in all directions with no fixed axis. Use the Gravity option to block the rotation from rotating normal to the screen.
  • Flip Mated Components from the Tree
    You can flip the alignment of the mated components using the context menu in the tree.
    When you click a mate in the tree, use the Flip command in a context menu to flip the mate alignment. The command is available for mate types that have two possible alignments, such as coincident, distance, parallel, and tangent.
  • Customize Existing Materials
    You can customize existing materials that you apply to your models. The customized material is displayed in the tree.
    When you drop a material on the body of your model, click Customize Material Properties from the context toolbar. The Material Properties dialog box opens allowing you to edit specific fields.
  • Design Manager Feedback
    Now error description is given in design manager. Stay ahead of assembly errors by pre-identifying the reasons for errors.
  • Create Variable Radius Fillets
    You can now create fillets with a variable radius.
    You can use variable radius fillets where the geometry cannot support the desired radius, or where varying the curvature of the fillet over the length of an edge results in a better appearance/function.

 

For more details, watch the following videos

  • Variable Fillets, Material Customization, Sketch Patterns, Error Information, Gravity Rotation etc.
    https://r1132100503382-eu1-3dswym.3dexperience.3ds.com/#community:4/media:VAudnEMgSXqLrERuklKjBw 
  • xMold
    https://r1132100503382-eu1-3dswym.3dexperience.3ds.com/#community:4/media:LcytJtiOTBy8IpEwpZLfYQ 
  • xShape
    https://r1132100503382-eu1-3dswym.3dexperience.3ds.com/#community:4/media:zNDzcn1AT0KyfEgziSBVOA 
  • xSheetMetal
    https://r1132100503382-eu1-3dswym.3dexperience.3ds.com/#community:4/media:nVGo7VuzRnam_IlffJhtMA 
  • xFrame
    https://r1132100503382-eu1-3dswym.3dexperience.3ds.com/#community:4/media:knRPrUaITO2-aE9NUkbkEw 

 

SOLIDWORKS

SOLIDWORKS Connected/ 3DEXPERIENCE SOLIDWORKS

  • Save All Option
    The Save All command is available in SOLIDWORKS Connected. When you click Save All, you are prompted to save files to your PC, or to the 3DEXPERIENCE platform. You can save all open or modified files with one command.
  • Automatic Creation of Desktop Shortcut
    You can launch SOLIDWORKS Connected more easily.
    The system automatically adds a desktop shortcut when you first launch SOLIDWORKS Connected from the Compass. After every major upgrade, the system checks if the desktop shortcut needs to be updated and takes appropriate action. The shortcut also works in offline mode.
  • Allowing Parts and Assemblies in the Design Library
    Parts and assemblies now show in the Design Library. The "Add to Library" command is available when you right-click parts and assemblies in the Feature Manager design tree, or faces in parts, assemblies, and drawings.
    You can add components to the Library similar to SOLIDWORKS Desktop.
  • Offline Mode
    You can now use SOLIDWORKS Connected even when you are offline. While offline, you can save new or modified models to your PC. You can work offline for a maximum of 30 days at a stretch.
    You have increased flexibility to work online or offline
  • No need to install Java/JRE
    The installation for SOLIDWORKS Connected downloads a non-Java-based PLM Collaborative Services (PLMCSA) client, which enables the integration between the add-in and the 3DEXPERIENCE platform.
    This client replaces the Java-based Integration Exchange Framework (IEF) client. You can switch back to the IEF client if you run into any issues.
  • Entire Project Sharing
    Collaborate efficiently with people outside your organization by sharing an entire design project using 3DDrive from within SOLIDWORKS.
    Collaboration is now efficient. With few clicks you can share your whole data to 3DDrive.

 

SOLIDWORKS Add-In/ Design with SOLIDWORKS
(along with SOLIDWORKS Desktop)

  • No need to install Java/JRE
    The installation for SOLIDWORKS Connected downloads a non-Java-based PLM Collaborative Services (PLMCSA) client, which enables the integration between the add-in and the 3DEXPERIENCE platform.
    This client replaces the Java-based Integration Exchange Framework (IEF) client. You can switch back to the IEF client if you run into any issues.
  • Entire Project Sharing
    Collaborate efficiently with people outside your organization by sharing an entire design project using 3DDrive from within SOLIDWORKS.
    Collaboration is now efficient. With few clicks you can share your whole data to 3DDrive.

 

SIMULIA

Upgraded Model Size Limits

The model size limits for simulation models have been increased to allow running larger and more realistic simulations:

  • Structural models: 1M nodes (previous limit was 250k nodes)
  • Fluid models: 5M nodes (previous limit was 1M nodes)


 

Mechanical Scenario Creation

  • Visibility improvement
    Legends are added to colored mesh visualization (mesh quality, mesh orientation, interference, etc.)

 

Fluid Scenario Creation

  • Interactively monitor simulations run using local non-interactive execution mode.
    Run and monitor multiple simulations concurrently by permitting simulation monitoring when running jobs in non-interactive execution mode.

https://r1132100503382-eu1-3dswym.3dexperience.3ds.com/#community:4/media:fKHTWGiBQLmqXfrb8P-GzA

 

 

 

 

  • Visualize vectors on a regular grid that is independent of the mesh.
    Improved results visualization when dealing with non-uniform mesh distributions via mesh-independent visualization for symbol plots.

https://r1132100503382-eu1-3dswym.3dexperience.3ds.com/#community:4/media:4HFQAYCwTISbJnSwoa6ICA

 

 

 

 

  • Simplified setup for compact heat sink electronics cooling component model.
    Democratize the use of electronics cooling component models to designers/product engineers for mainstream applications via simplified setup for compact heat sink component models.

 

Structural Model Creation

  • Visibility improvement
    Legends are added to colored mesh visualization (mesh quality, mesh orientation, interference, etc.)

 

Mechanical Scenario Creation

  • Visibility improvement
    Visibility Manager improvement - Ability to hide/show initial conditions enhancing the options related to the Analysis Cases

 

DELMIA

Factory Flow Simulation

  • More Features for Optimizing Utilization
    Validate assembly line throughput and easily identify bottlenecks, directly in the factory flow simulation.
    Improve the handling of Power and Free conveyor systems, by directly updating the path instead of making unnecessary revisions in the Equipment Design App.
    The goal is to evaluate: - How many carriers required for a day shift to produce certain number of product? - How much floor space and pathway length is required. - Resources utilization
  • For more information, watch the following video.

 

 

 

 

Social/ Web-Apps

3DSketch & 3DWhiteboard

Alignment shortcut

  • When a shape is drawn you can hold the shift keyboard shortcut to force the line vertically or horizontally according to the cursor position.
  • It becomes easier to create proper layouts and enhance productivity using 3DSketch or 3DWhiteboard.

 

 

Save User Preferences for the next sessions

  • User preferences and options are now persisted between sessions. No need to reapply them when creating a new Sketch or Whiteboard.
  • The table below lists the settings that are kept in 3DWhiteboard & 3DSketch.

 

 

 

3DPlay

Universal player- A single player for all types of media & Office files

  • Enrich the list of supported formats to make 3DPlay the application essential to read a document.
  • New extensions of Office files PowerPoint®, Excel®, Word® can now be visualized in 3DPlay application.
    •      - PowerPoint®: .pot, .potm, .potx, .pss, .ppsm, .pssx, .pptm
    •      - Excel®: .xlsb, .xlt, .xltm, .xltx, .csv
    •      - Word®: .docm, .dot, .dotm, .dotx, .rtf
  • Also 3DPlay application is now able to read a Microsoft Outlook® message: .msg.

 

 

 

 

Annotation tools

  • Simple and intuitive tools to annotate contents
  • Edit text annotations
  • User experience is improved when editing text annotations with now capability to resize the text annotation by using the 4 corner resize handler.
  • On Mobile and Desktop as well interactions are simplified to facilitate the user experience.

 

 

 

 

 

3DSTORY

To view the enhancements in 3DStory, please check the link below:

  • https://r1132100503382-eu1-3dswym.3dexperience.3ds.com/#community:g_fzYGr0Q6mHYxoVvGKnOw/media:R-qS3rwOT3GSUi2yXWyFyA 

 

Collaborative Tasks

Project Management Milestones and Gates

  • You can view and edit properties of project management gates and milestones that are now displayed as cards on the task board. 

Benefits: Project Management gates and milestones are available for viewing and editing within Collaborative tasks.

 

Show Dependencies for Project Management Tasks

  • This functionality is used to retrieve additional information about Project Management tasks in the Collaborative Tasks widget.
  • When a task is opened in the Collaborative Tasks widget, the list of properties will now display a new section called Dependencies with two fields called Impacts and Depends On.
  • The values displayed in these fields will correspond to Project Management tasks or milestones which have a dependency with the opened task. You will not be able to edit or remove dependencies from the Collaborative Tasks widget.

Benefits: You can see dependency information for Project Management tasks within Collaborative tasks.

 

Copy Link for Tasks

  • In the properties/context menu for a task, the  Copy link icon lets you copy the task's link to the clipboard.

Benefits: A task's link is readily available to share with team-mates.

 

 

 

Bookmark Editor

Bookmark Editor now has a new icon

 

 

 

Collaborative Lifecycle

Revise Child Objects along with Parent

  • When you create a revision with the New Revision From command, the Revise Tree action enables you to revise both the selected object and its children.
  • This action is available for objects that can be revised and that have at least one child. It is not propagated to children that cannot be revised.
  • The Revise Tree action is also available for the root object to enable you to apply the Revise action to all the structures in one click.

Benefits: Applying the Revise Tree action lets you work in a more efficient way and saves you time and manipulations.

 

Viewing the Maturity States

  • The maturity states are now assigned the same color in the maturity graph and in all apps where it is displayed.
  • Maturity states are also shown in search results, properties, or information pane, in the revisions panel, and in Bookmark Editor. However, they are not yet using colors when displaying maturity states.

Benefits: Easy understanding when viewing a large number of objects.
 

 

Project Planning

Improve multi-project deviation tracking thanks to flexible dependencies.

  • https://r1132100503382-eu1-3dswym.3dexperience.3ds.com/#community:4/media:TZgzGI9zS5WLAEXFrfE-6Q 

 

 

For a complete list of all enhancements available in FD03, please visit this page.