Hello,
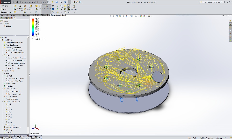
The scope of my project is to even out mass flow rate through an orifice plate. Under goals, I have inlet mass flow rate, outlet mass flow rate, and mass continuity to ensure conservation of mass. But when I measure the mass flow rates in the middle of the orifices on the orifice plate, the sum of mass flow rate through all orifices is up to 6% off from the total mass flow rate.
I measured mass flow rates in the middle of the orifices and the exit (see pictures) and compared them to the mass flow rate to the bottom lid (outlet). When I measure in the middle, I get a higher value than the total, and when I measure at the exit I get lower values than the total.
What is causing this?
Measuring from Middle of Orifices
Measuring at the end
Setup and Flow Trajectories
