Hi everyone,
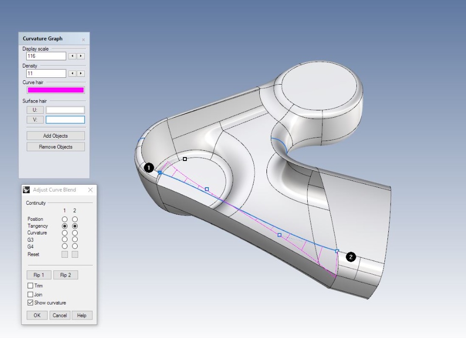
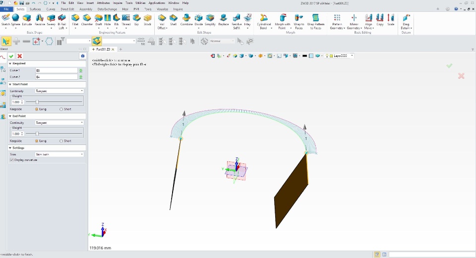
I have already submitted this as an enhancement request, but I'm kind of perplexed to see that SolidWorks does not have a blend curve command. If you are doing surfacing work, this is an awesome command to have. Al you have to to is pick two edges and the dialogue with pop up with a blend preview. you can set continuity, look at the curvature adjust the weighting of the continuity and when the preview looks good you accept the result.
This is a very useful tool if you have to blend in 3D space. It's also a very common tool in other CAD packages. Rhino3D ZW3D, Solidthinking, NX and Catia all have this tool.
Two screenshots included for reference, I know this would make my SolidWorks life easier for sure.
SolidworksParts And Features