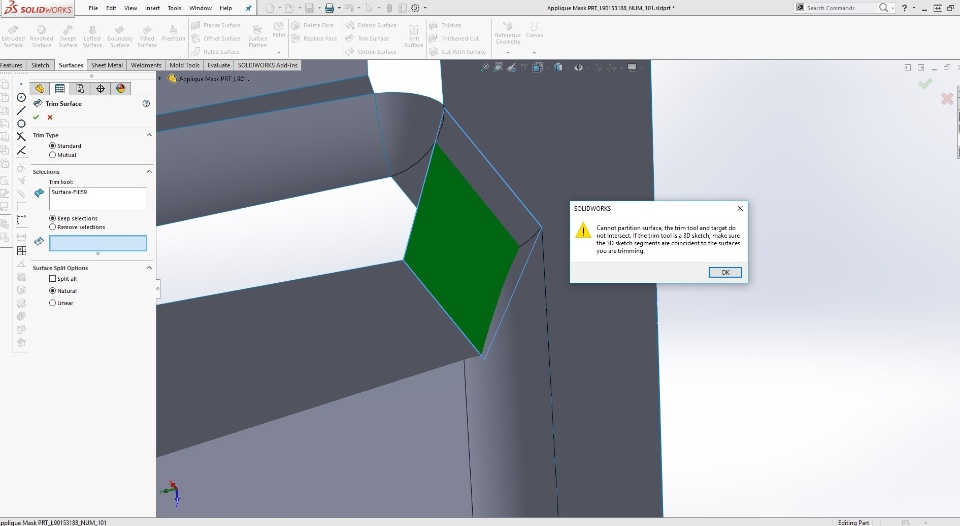
So lately I've been noticing that I cant trim surfaces that are clearly intersecting. I've mainly noticed it after I have offset a surface from an original part and then try to trim that surface. I'm not quite sure why I'm having this issue now when I haven't in the past. Any ideas?
