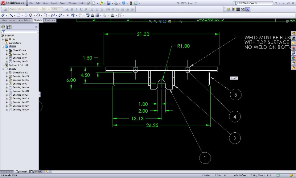
I have a weldment that I generated a drawing from. In theassembly I noticed I didn't have enough clearance so I added a 1/2"to the width. In the drawing the view of the part is still thenarrower version, even though the dimensions have updated to matchthe model. I can even add dimensions to the part and they arecorrect. The extension lines don't line up with the edge of theview.
Edit:
I added some screen shots.
The first one shows the 31.0 dimension ... with extension lines to"space"
The second shows the highlight when it is selected. SW knows howbig it is, it just won't show it.SolidworksDrawings And Detailing

Edit:
I added some screen shots.
The first one shows the 31.0 dimension ... with extension lines to"space"
The second shows the highlight when it is selected. SW knows howbig it is, it just won't show it.SolidworksDrawings And Detailing
