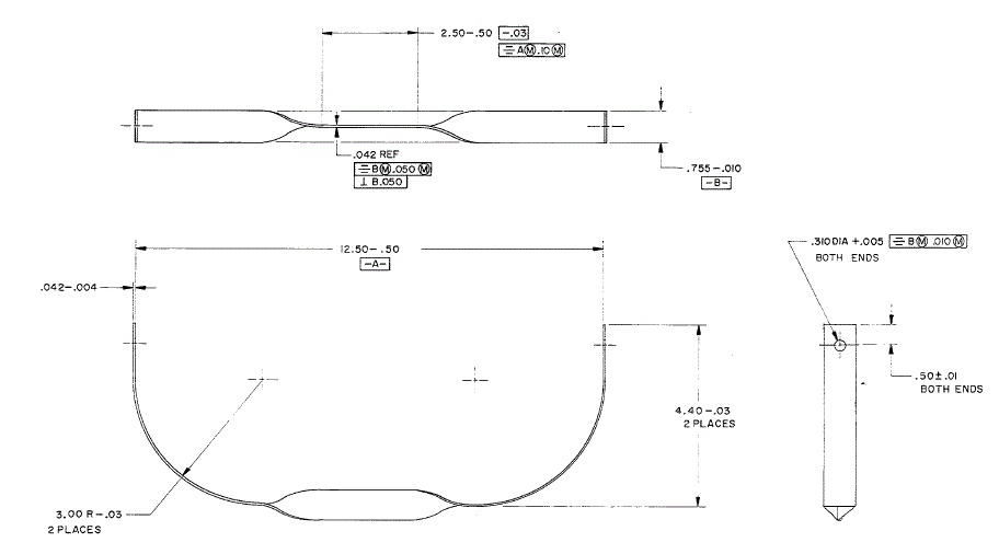
How would you go about making the twist in the middle of the part as shown below? I can add a picture of the part if the drawing is not clear enough.
Any help would be appreicated!!
Thanks,
Chris
SolidworksGeneral
How would you go about making the twist in the middle of the part as shown below? I can add a picture of the part if the drawing is not clear enough.
Any help would be appreicated!!
Thanks,
Chris
SolidworksGeneral