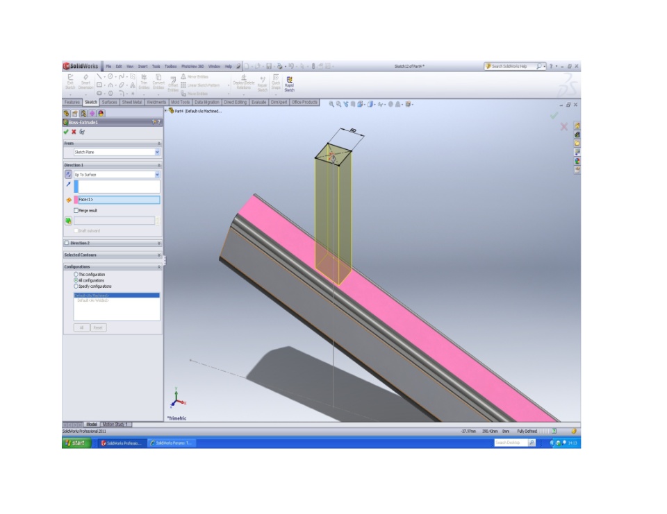
I have a vertical gusset that was created in context in an assembly. It meets an RHS at an angle and I am wanting to trim the bottom face of the gusset to match the angled member. The gusset is a boss extrude and as drawn the centreline of the gusset meets the RHS surface ie. half the thickness sits clear of the RHS and half the thickness interferes with the RHS.. To date this has defeated me
SolidworksAssemblies